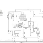
Bobcat CT1021-CT1025 Electric and Hydraulic Schematic
Size: 1.45 MB
Machine: Machinery
Machine Model: CT1021-CT1025
Contents:
Bobcat CT1021-1025 Electric Schematic 7371512
Bobcat CT1021-1025 Electric Schematic 7408015
Bobcat CT1021-1025 Hydraulic Schematic 7371512
Bobcat CT1021-1025 Hydraulic Schematic 7408015


