Isuzu N Series 2025 Workshop Manuals
Region: Chile, Colombia, Costa Rica, Morocco and Peru
Language: English
Brand: Isuzu
Operating systems VISTA, Win7 x32, Win7 x64, Win98, Windows 8/10 x32/x64, WinJapan, WinNT, WinXP
Model: Isuzu N Series 2023- 2025 Chile, Colombia, Costa Rica, Morocco and Peru (08 Cab model)
Data: 08/2025
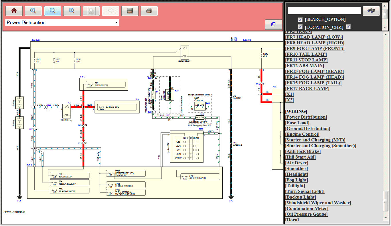
Document: Workshop Manuals, Color Wiring Diagrams
N Series
Mechanical
Engine (4HK1 (Full air brake))
Engine (4HK1 (Hydraulic Brake))
Engine (4JZ1)
Suspension
Driveline, Axle
Brakes (Full air)
Brakes (Hydraulic)
Transmission, Transaxle (MYY)
Transmission, Transaxle (MZZ)
Transmission, Transaxle (Smoother (MYY))
Steering
HVAC
Restraints
Body, Cab, Accessories
Troubleshooting(DTC)
Engine Control (4HK1 (Full air brake))
Engine Control (4HK1 (Hydraulic Brake))
Engine Control (4JZ1)
Engine Control (EDU (4JZ1))
Brake Control (ABS Full air)
Brake Control (ABS/ASR/ESC Hydraulic)
Brake Control (CAN GND Short Detection System Full air)
Brake Control (CAN GND Short Detection System Hydraulic)
Brake Control (EBS/ESC Full air)
Brake Control (HSA (Full Air))
Brake Control (HSA (Hydraulic))
Transmission Control (Smoother (MYY))
SRS Control
Body Control (BCM)
Body Control (CAN Converter (EBS))
Body Control (Information Module)
Emission Control (Urea SCR System (4HK1))
Emission Control (Urea SCR System (4JZ1))
Security and Locks Control (Immobilizer)
ETM(Wiring Diagram)





