John Deere 1745 1755 Planter Frame Diagnostic Operation Test Manual TM609119
Language: English
Format: PDF
Document: Diagnostic Operation Test Manual
Machine: Planter Frame
Machine Model: 1755, 1745 (Worldwide Edition)
Pages: 794 Pages
Part Number: TM609119
Contents:
Foreword
General Information
Safety
Recommended Tools for Diagnostics
Basic Diagnostics
Diagnostic Information for Electrical Components
Diagnostic Information for Hydraulic Components
References for Technical Information
Specifications
Field Testing
Diagnostic Trouble Codes
PM1 Diagnostic Trouble Codes
PM2 Diagnostic Trouble Codes
Observable Symptom and System Diagnostics
Electrical
Hydraulic
Electrical
General Information
Calibration Procedure
Theory of Operation
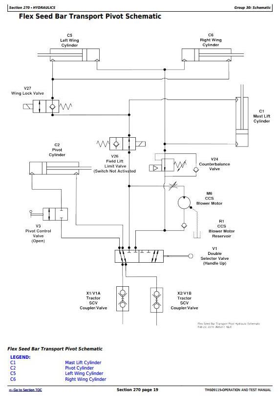
Schematic
Diagnostic Test and Adjustments
Electronic Control Units
General Information
Programming Electronic Control Units
SeedStar Main Control Unit - PM1 Diagnostic Addresses
SeedStar XP Meter Master Control Unit - PM2 Diagnostic Addresses
Electrical Component Information
Electrical Assemblies
Sensors
Lights
Fuses
Charging
Relays
Motors
Resistors
Switches
Interconnects and Ground Points
Electronically Actuated Mechanical Devices
Hydraulics
General Information
Calibration Procedure
Theory of Operation
Schematic
Diagnostic Test and Adjustments
Hydraulic Component Information
Cylinder
Check Valve
Valve Block, Assembly, or Gearcase
Cooler
Motor
Orifice
Reservoir or Tank
Valve
Diagnostic Receptacle or Coupler
Solenoid Valve
Pneumatic Downforce Air Diagnostics
Calibration Procedure
Theory of Operation
Schematic
Diagnostic
Pneumatic Downforce Air Component Information
Accumulators
Sensors
Check Valves
Filters
Assembly Groups
Motors
Pumps
Reservoirs
Switches
Valves
Couplers or Diagnostics Receptacles
Solenoid Valves




