John Deere 1775NT 16-Row Planter Diagnostic Test Manual TM131519
Language: English
Format: PDF
Document: Diagnostic Test Manual
Machine: 16-Row Planter
Machine Model: 1775NT 16ROW (SN.760101-) Planter with MaxEmerge 5 Row Units
Pages: 930 Pages
Part Number: TM131519
Contents:
Foreword
General Information
Acronym Table
Safety
Lubricants
Recommended Tools for Diagnostics
Basic Diagnostics
Diagnostic Information for Electrical Components
Diagnostic Information for Hydraulic Components
Maintaining Hydraulic Systems and Components
Standard Torque Chart Procedures
Diagnostic Trouble Codes
Accessing Diagnostic Trouble Codes
Planter Main 1 (PM1) Codes
Planter Main 2 (PM2) Codes
Observable Symptoms and System Diagnostics
Observable Symptoms
Electrical
General Information
Theory of Operation
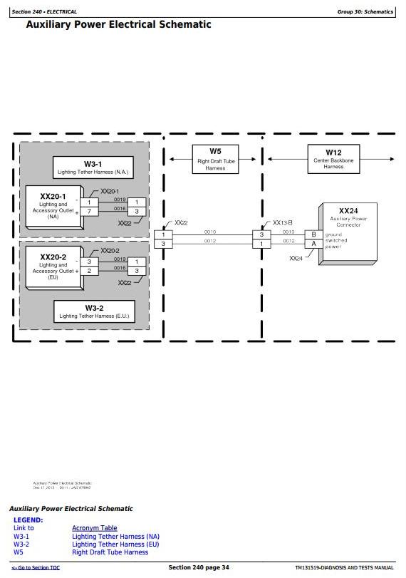
Schematics
Diagnostics
Electronic Control Units
Accessing Diagnostic Addresses
Diagnostic Addresses by Control Unit
Diagnostics
Electrical Component Information
Electrical Assemblies
Sensors
Lights
Fuses
Charging
Relays
Motors
Switches
Diodes
Interconnects
Electronically Actuated Mechanical Devices
Hydraulics
Theory of Operation
Schematics
Diagnostics
Hydraulic Components
Accumulator
Cylinder, Actuator, or Piston
Check Valve
Filter
Valve Block, Assembly, or Gearcase
Cooler
Motor
Orifice
Reservoir Tank
Valve
Diagnostic Receptacle or Coupler
Solenoid Valve
Pneumatics
Theory of Operation
Schematics
Diagnostics
Pneumatic Components
Accumulators
Sensors
Check Valves
Filters
Assembly Groups
Pumps
Reservoirs
Switches
Valves
Couplers or Diagnostic Receptacles
Solenoid Valves




