John Deere 2154D Processor Diagnostic Operation Test Manual TM10325
Language: English
Format: PDF
Document: Diagnostic Operation Test Manual
Machine: Processor
Machine Model: 2154D
Pages: 770 Pages
Part Number: TM10325
Contents:
Foreword
Technical Information Feedback Form
General Information
Safety
Diagnostics
Main Controller (MCX) Diagnostic Trouble Codes
Engine Control Unit (ECU) Diagnostic Trouble Codes
Information Controller (ICX) Diagnostic Trouble Codes
Air Conditioner Controller (ACX) Diagnostic Trouble Codes
Operational Checkout
Operational Checkout Procedure
Engine
Theory of Operation
Diagnostic Information
Test
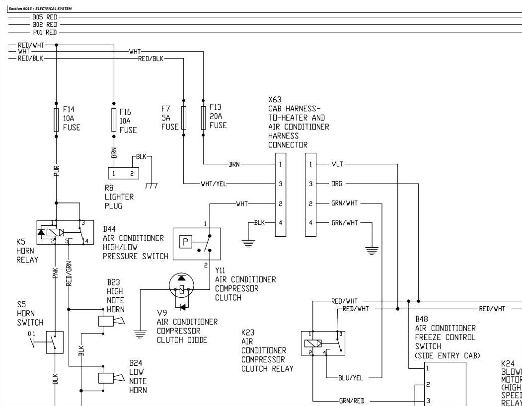
Electrical System
System Information
System Diagrams
Sub-System Diagnostics
Monitor Operation
References
Power Train
Theory of Operation
Diagnostic Information
Hydraulic System
Theory of Operation
Diagnostic Information
Test
Heating and Air Conditioning
Theory of Operation
Diagnostic Information-Standard Condenser
Diagnostic Information-Powered Condenser
Test
Dealer Fabricated Tools
Dealer Fabricated Tools




