John Deere 244H Compact Loader Diagnostic Operation Test Manual TM1628
Language: English
Format: PDF
Document: Diagnostic Operation Test Manual
Machine: Compact Loader
Machine Model: 244H
Pages: 506 Pages
Part Number: TM1628
Contents:
Foreword
General Information
Safety
Specifications
Torque Values
Fuels And Lubricants
Operational Checkout Procedure
Operational Checkout Procedure
Engine
Theory Of Operation
System Operational Checks
Diagnostic Information
Adjustments
Test
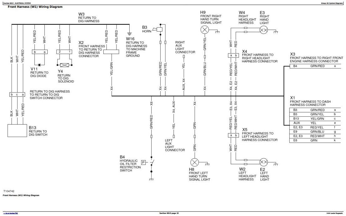
Electrical System
System Information
System Diagrams
Sub-System Diagnostics
References
Power Train
Theory Of Operation
System Operational Checks
Diagnostic Information
Adjustments
Test
Hydraulic System
Theory Of Operation
Operational Checkout
Diagnostic Information
Adjustments
Test




