John Deere 250D 300D Truck Articulated Dump Diagnostic Operation Test Manual TM1160
Language: English
Format: PDF
Document: Diagnostic Operation Test Manual
Machine: Truck Articulated Dump
Machine Model: 250D (SN. 609166-626760), 300D (SN. 609166-626760)
Part Number: TM1160
Page: 582 Pages
Contents:
Foreword
Technical Information Feedback Form
General Information
Safety
Diagnostic Trouble Codes (DTCs)
Chassis Control Unit (CCU) Diagnostic Trouble Codes
Engine Control Unit (ECU) Diagnostic Trouble Codes
Monitor Display Unit (MDU) Diagnostic Trouble Codes
Output Expansion Unit (OEU) Diagnostic Trouble Codes
Sealed Switch Module (SSM) Diagnostic Trouble Codes
Transmission Control Unit (TCU) Diagnostic Trouble Codes
Operational Checkout Procedure
Operational Checkout Procedure
Engine
Theory of Operation
Diagnostic Information
Test
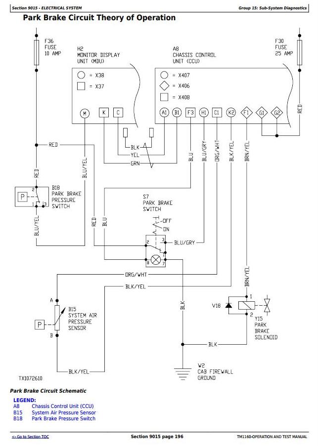
Electrical System
System Information
System Diagrams
Sub-System Diagnostics
References
Power Train
Theory of Operation
Diagnostic Information
Test
Pneumatic System
Theory of Operation
Diagnostic Information
Test
Hydraulic System
Theory of Operation
Diagnostic Information
Test
Heating and Air Conditioning
Theory of Operation
Diagnostic Information
Test




