John Deere 27ZTS Repair Technical Manual TM1837
Machine: Excavator
Machine Model: 27ZTS
Publication Date: 2012
Page: 672 Pages
Book Number: TM1837
The Bookmarks of John Deere 27ZTS Repair Technical Manual TM1837:
Foreword
Technical Information Feedback Form
General Information
Safety
General Specifications
Torque Values
Fuels and Lubricants
Tracks
Track System
Axles and Suspension Systems
Axle Shaft, Bearings, and Reduction Gears
Hydraulic System
Engine
Removal and Installation
Engine Auxiliary Systems
Cold Weather Starting Aids
Cooling System
Speed Controls
Intake System
External Fuel Supply Systems
Dampener Drive (Flex Coupling)
Elements
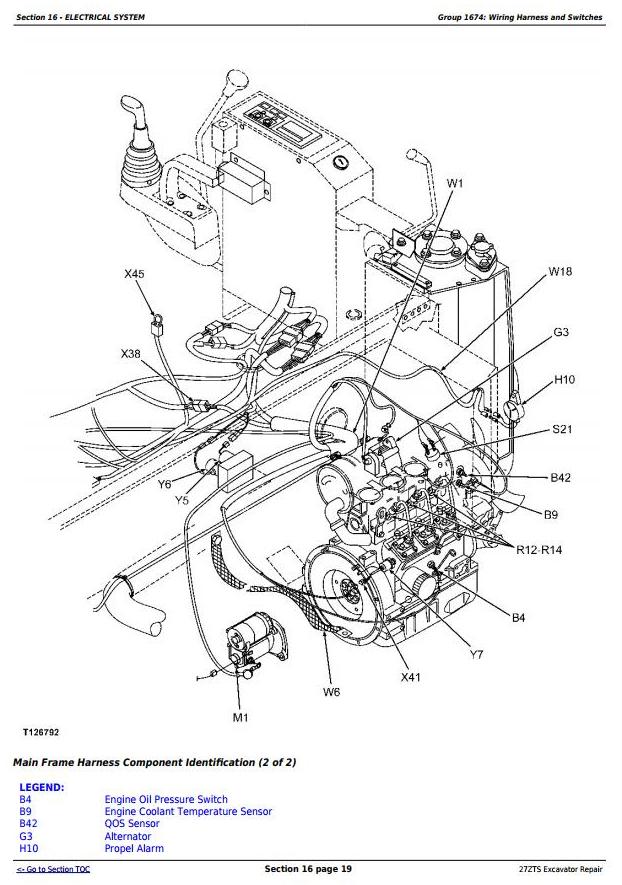
Electrical System
Batteries, Support, and Cables
Alternator, Regulator, and Charging System Wiring
Wiring Harness and Switches
Instruments and Indicators
Frame or Supporting Structure
Frame Installation
Chassis Weights
Operator`s Station
Removal and Installation
Operator Enclosure
Seat and Seat Belt
Heating
Bulldozers (Backfill Blade)
Blades
Control Linkage
Hydraulic System
Excavator
Buckets
Frames
Hydraulic System
Swing or Pivoting System
Mechanical Drive Elements
Hydraulic System
Dealer Fabricated Tools
Dealer Fabricated Tools








