John Deere 724K 4WD Loader Repair Technical Manual TM13215X19
Language: English
Format: PDF
Document: Repair Technical Manual
Machine: Loader
Machine Model: 724K (PIN:1BZ724K***C000001-; 1BZ724K***D000001-)
Pages: 394 Pages
Part Number: TM13215X19
Contents:
Foreword
Manual Identification-READ THIS FIRST!
General Information
Safety
Wheels
Powered Wheels and Fastenings
Axles and Suspension Systems
Removal and Installation
Axle Shafts and U-Joints
Axle Shaft, Bearings, and Reduction Gears
Hydraulic System
Transmission
Removal and Installation
Gear, Shafts, and Power Shift Clutches
Hydraulic System
Engine
Removal and Installation
Engine Auxiliary System
Cooling Systems
Intake System
External Exhaust Systems
External Fuel Supply Systems
Damper Drive
Elements
Steering System
Hydraulic System
Service Brakes
Active Elements
Hydraulic System
Park Brake
Active Elements
Frame or Supporting Structure
Frame Installation
Frame Bottom Guards
Chassis Weights
Operator`s Station
Removal and Installation
Operator Enclosure
Seat and Seat Belt
Heating and Air Conditioning
Sheet Metal and Styling
Hood or Engine Enclosure
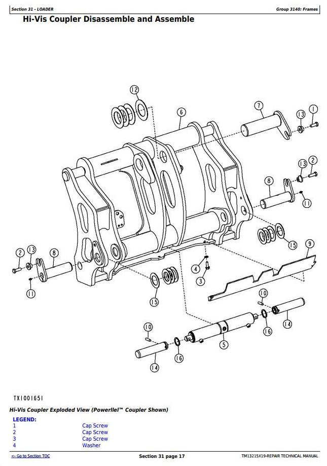
Loader
Bucket
Frame
Hydraulic System




