Kubota BX1880 BX2380 BX2680 High Res Wiring Diagram PDF
Data Size: 0.63 MB
File Type: PDF
Language: English
Manufacturer: Kubota
Applicable Machine: Tractor
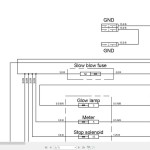
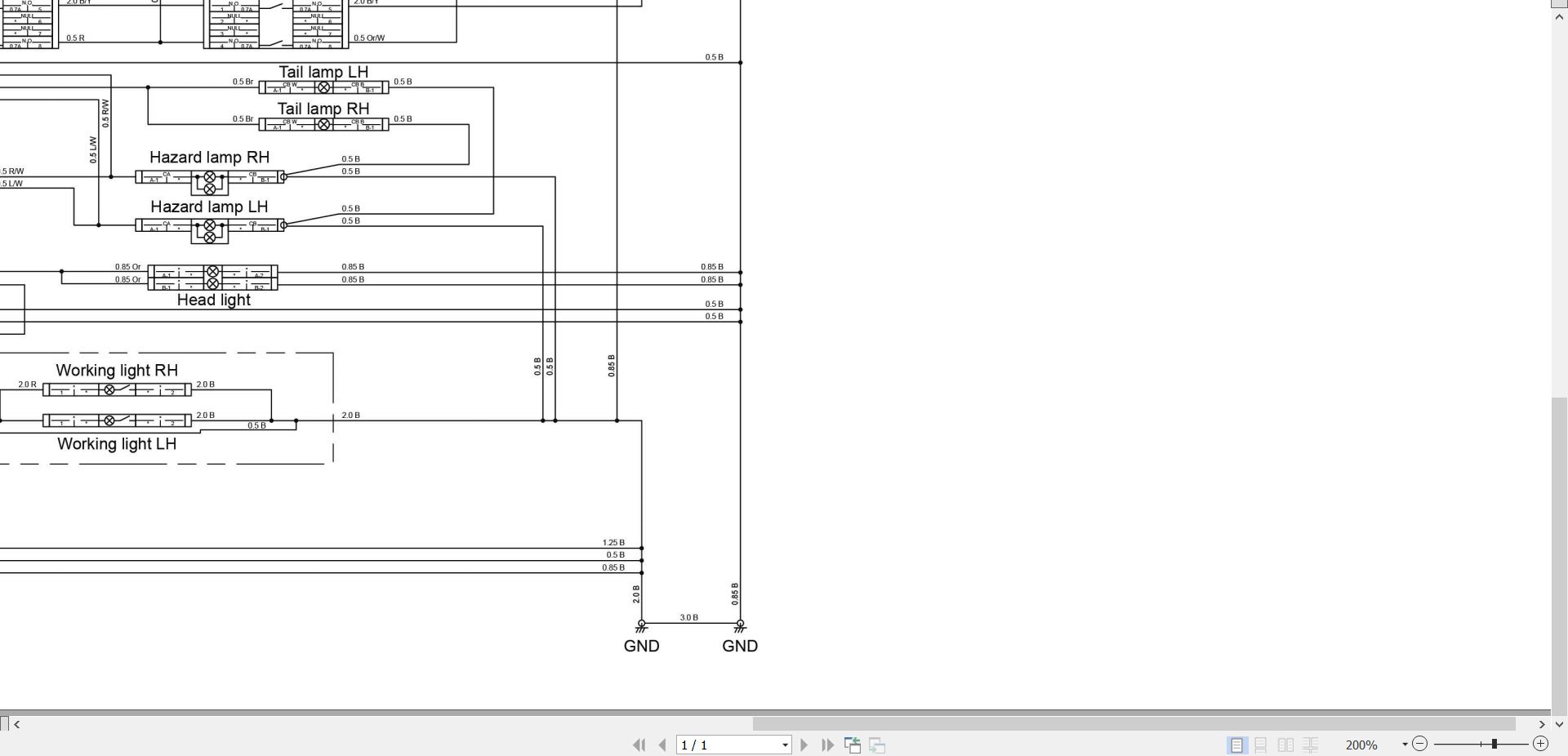
Document: Wiring Diagram
Machine Model: Kubota BX1880 BX2380 BX2680 High Res Tractor
Page: 1 Pages


