Opel Cascada 2018 Wiring Diagrams and Component Locator
Size: 68.7 MB
Language: English
Format: PDF, CGM, XPS
Machine: Automotive
Machine Model: Opel Cascada 2018
Document: Wiring Diagrams, Component Locator
Contents:
Opel EWD - 2018 - Cascada - Control Module U Code List.pdf
Opel EWD - 2018 - Cascada - RPO Code List.pdf
Opel EWD - 2018 - Cascada - Schematics RPO Code List.pdf
Opel EWD - 2018 - Cascada - Service Interval reset 2018 MY.pdf
Opel EWD - 2018 - Cascada - Belts and Chains - 1.4L (LUJ) - Camshaft Timing Chain Adjustment.xps
Opel EWD - 2018 - Cascada - Belts and Chains - 1.4L (LUJ) - Camshaft Timing Chain Inspection.xps
Opel EWD - 2018 - Cascada - Belts and Chains - 1.4L (LUJ) - Camshaft Timing Chain Replacement.xps
Opel EWD - 2018 - Cascada - Belts and Chains - 1.4L (LUJ) - Drive Belt Replacement.xps
Opel EWD - 2018 - Cascada - Belts and Chains - 1.4L (LUJ) - Engine Mechanical Specifications.xps
Opel EWD - 2018 - Cascada - Belts and Chains - 1.6L (LWC) - Camshaft Timing Chain Adjustment.xps
Opel EWD - 2018 - Cascada - Belts and Chains - 1.6L (LWC) - Camshaft Timing Chain Inspection.xps
Opel EWD - 2018 - Cascada - Belts and Chains - 1.6L (LWC) - Camshaft Timing Chain Installation.xps
Opel EWD - 2018 - Cascada - Belts and Chains - 1.6L (LWC) - Camshaft Timing Chain Removal.xps
Opel EWD - 2018 - Cascada - Belts and Chains - 1.6L (LWC) - Drive Belt Replacement.xps
Opel EWD - 2018 - Cascada - Belts and Chains - 1.6L (LWC) - Engine Mechanical Specifications (1.6L LWCandPL5).xps
Opel EWD - 2018 - Cascada - Belts and Chains - 1.6L (LWC) - Engine Mechanical Specifications (1.6L LWC).xps
Opel EWD - 2018 - Cascada - Belts and Chains - 2.0L (LBS) - Drive Belt Replacement.xps
Opel EWD - 2018 - Cascada - Belts and Chains - 2.0L (LBS) - Timing Belt Replacement (2.0L Diesel LBS and LBX).xps
Opel EWD - 2018 - Cascada - Belts and Chains - 2.0L (LBY) - Drive Belt Replacement.xps
Opel EWD - 2018 - Cascada - Belts and Chains - 2.0L (LBY) - Timing Belt Replacement (2.0L Diesel LBY - New Belt).xps
Opel EWD - 2018 - Cascada - Belts and Chains - 2.0L (LBY) - Timing Belt Replacement (2.0L Diesel LBY - Used Belt).xps
Opel EWD - 2018 - Cascada - Belts and Chains - 2.0L (LFS) - Camshaft Intermediate Drive Chain Assembly Removal.xps
Opel EWD - 2018 - Cascada - Belts and Chains - 2.0L (LFS) - Camshaft Intermediate Drive Chain Replacement.xps
Opel EWD - 2018 - Cascada - Belts and Chains - 2.0L (LFS) - Engine Mechanical Specifications.xps
Opel EWD - 2018 - Cascada - Belts and Chains - 2.0L (LFS) - Generator and Air Conditioning Compressor Belt Replacement.xps
Opel EWD - 2018 - Cascada - Belts and Chains - 2.0L (LFS) - Timing Belt Inspection.xps
Opel EWD - 2018 - Cascada - Belts and Chains - 2.0L (LFS) - Timing Belt Replacement (New Belt).xps
Opel EWD - 2018 - Cascada - Belts and Chains - 2.0L (LFS) - Timing Belt Replacement (Used Belt).xps
Opel EWD - 2018 - Cascada - Component Locator - Master Electrical Component List.pdf
Opel EWD - 2018 - Cascada - Component Locator - X84 Data Link Connector (LHD).pdf
Opel EWD - 2018 - Cascada - Component Locator - X84 Data Link Connector (RHD).pdf
Opel EWD - 2018 - Cascada - Component Locator - Door Component Views - Driver Door Components (LHD).pdf
Opel EWD - 2018 - Cascada - Component Locator - Door Component Views - Driver Door Components (RHD).pdf
Opel EWD - 2018 - Cascada - Component Locator - Door Component Views - Driver Door Trim Components (LHD).pdf
Opel EWD - 2018 - Cascada - Component Locator - Door Component Views - Driver Door Trim Components (RHD).pdf
Opel EWD - 2018 - Cascada - Component Locator - Door Component Views - Passenger Door Components (LHD).pdf
Opel EWD - 2018 - Cascada - Component Locator - Door Component Views - Passenger Door Components (RHD).pdf
Opel EWD - 2018 - Cascada - Component Locator - Electrical Center Identification Views - X50A Fuse Block - Underhood Bottom View.pdf
Opel EWD - 2018 - Cascada - Component Locator - Electrical Center Identification Views - X50A Fuse Block – Underhood Label.pdf
Opel EWD - 2018 - Cascada - Component Locator - Electrical Center Identification Views - X50A Fuse Block - Underhood Top View.pdf
Opel EWD - 2018 - Cascada - Component Locator - Electrical Center Identification Views - X50A Fuse Block - Underhood X1.pdf
Opel EWD - 2018 - Cascada - Component Locator - Electrical Center Identification Views - X50A Fuse Block - Underhood X2.pdf
Opel EWD - 2018 - Cascada - Component Locator - Electrical Center Identification Views - X50A Fuse Block - Underhood X3.pdf
Opel EWD - 2018 - Cascada - Component Locator - Electrical Center Identification Views - X50A Fuse Block - Underhood X4.pdf
Opel EWD - 2018 - Cascada - Component Locator - Electrical Center Identification Views - X50A Fuse Block - Underhood X6.pdf
Opel EWD - 2018 - Cascada - Component Locator - Electrical Center Identification Views - X50A Fuse Block - Underhood X7.pdf
Opel EWD - 2018 - Cascada - Component Locator - Electrical Center Identification Views - X50A Fuse Block - Underhood X8.pdf
Opel EWD - 2018 - Cascada - Component Locator - Electrical Center Identification Views - X50D Fuse Block - Battery Top View.pdf
Opel EWD - 2018 - Cascada - Component Locator - Electrical Center Identification Views - X50D Fuse Block - Battery X1.pdf
Opel EWD - 2018 - Cascada - Component Locator - Electrical Center Identification Views - X50D Fuse Block - Battery X2.pdf
Opel EWD - 2018 - Cascada - Component Locator - Electrical Center Identification Views - X50D Fuse Block - Battery X3.pdf
Opel EWD - 2018 - Cascada - Component Locator - Electrical Center Identification Views - X50D Fuse Block - Battery X4.pdf
Opel EWD - 2018 - Cascada - Component Locator - Electrical Center Identification Views - X50D Fuse Block - Battery X5.pdf
Opel EWD - 2018 - Cascada - Component Locator - Electrical Center Identification Views - X50D Fuse Block - Battery X6 (LFS (LUJ-KL9)).pdf
Opel EWD - 2018 - Cascada - Component Locator - Electrical Center Identification Views - X50D Fuse Block - Battery X6 (LWC+MH7).pdf
Opel EWD - 2018 - Cascada - Component Locator - Electrical Center Identification Views - X50D Fuse Block - Battery X6 (LWC+MM3).pdf
Opel EWD - 2018 - Cascada - Component Locator - Electrical Center Identification Views - X51A Fuse Block - Instrument Panel Bottom View Fuses.pdf
Opel EWD - 2018 - Cascada - Component Locator - Electrical Center Identification Views - X51A Fuse Block - Instrument Panel Bottom View Relays.pdf
Opel EWD - 2018 - Cascada - Component Locator - Electrical Center Identification Views - X51A Fuse Block - Instrument Panel Top View Fuses.pdf
Opel EWD - 2018 - Cascada - Component Locator - Electrical Center Identification Views - X51A Fuse Block - Instrument Panel Top View Relays.pdf
Opel EWD - 2018 - Cascada - Component Locator - Electrical Center Identification Views - X51A Fuse Block - Instrument Panel Wire Entry Fuses.pdf
Opel EWD - 2018 - Cascada - Component Locator - Electrical Center Identification Views - X51A Fuse Block - Instrument Panel Wire Entry Relays.pdf
Opel EWD - 2018 - Cascada - Component Locator - Electrical Center Identification Views - X51A Fuse Block - Instrument Panel X1.pdf
Opel EWD - 2018 - Cascada - Component Locator - Electrical Center Identification Views - X51A Fuse Block - Instrument Panel X3.pdf
Opel EWD - 2018 - Cascada - Component Locator - Electrical Center Identification Views - X51A Fuse Block - Instrument Panel X4.pdf
Opel EWD - 2018 - Cascada - Component Locator - Electrical Center Identification Views - X53A Fuse Block - Rear Body Top View.pdf
Opel EWD - 2018 - Cascada - Component Locator - Electrical Center Identification Views - X53A Fuse Block - Rear Body X1.pdf
Opel EWD - 2018 - Cascada - Component Locator - Electrical Center Identification Views - X53A Fuse Block - Rear Body X2.pdf
Opel EWD - 2018 - Cascada - Component Locator - Electrical Center Identification Views - X53A Fuse Block - Rear Body X3.pdf
Opel EWD - 2018 - Cascada - Component Locator - Electrical Center Identification Views - X53A Fuse Block - Rear Body X4.pdf
Opel EWD - 2018 - Cascada - Component Locator - Electrical Center Identification Views - X55D Fuse Holder – Parking Heater (K07) Wire Entry.pdf
Opel EWD - 2018 - Cascada - Component Locator - Electrical Center Identification Views - X55D Fuse Holder – Parking Heater F1UD (K07).pdf
Opel EWD - 2018 - Cascada - Component Locator - Electrical Center Identification Views - X55D Fuse Holder – Parking Heater F2UD (K07).pdf
Opel EWD - 2018 - Cascada - Component Locator - Electrical Center Identification Views - X55D Fuse Holder – Parking Heater F3UD (K07).pdf
Opel EWD - 2018 - Cascada - Component Locator - Electrical Center Identification Views - X55D Fuse Holder – Parking Heater Top View (K07).pdf
Opel EWD - 2018 - Cascada - Component Locator - Front of Vehicle Engine Compartment Component Views - Front of the Engine Comparment Components.pdf
Opel EWD - 2018 - Cascada - Component Locator - Front of Vehicle Engine Compartment Component Views - Front of the Vehicle Components.pdf
Opel EWD - 2018 - Cascada - Component Locator - Front of Vehicle Engine Compartment Component Views - Headlamp Components (T4A).pdf
Opel EWD - 2018 - Cascada - Component Locator - Front of Vehicle Engine Compartment Component Views - Headlamp Components (T4F).pdf
Opel EWD - 2018 - Cascada - Component Locator - Front of Vehicle Engine Compartment Component Views - Left Front of the Engine Compartment Components (with KL9).pdf
Opel EWD - 2018 - Cascada - Component Locator - Front of Vehicle Engine Compartment Component Views - Left Front of the Engine Compartment Components (without KL9).pdf
Opel EWD - 2018 - Cascada - Component Locator - Front of Vehicle Engine Compartment Component Views - Left Side of the Engine Compartment Components (LHD).pdf
Opel EWD - 2018 - Cascada - Component Locator - Front of Vehicle Engine Compartment Component Views - Left Side of the Engine Compartment Components (RHD).pdf
Opel EWD - 2018 - Cascada - Component Locator - Front of Vehicle Engine Compartment Component Views - Rear of the Engine Compartment Components (LHD).pdf
Opel EWD - 2018 - Cascada - Component Locator - Front of Vehicle Engine Compartment Component Views - Rear of the Engine Compartment Components (RHD).pdf
Opel EWD - 2018 - Cascada - Component Locator - Front of Vehicle Engine Compartment Component Views - Washer Motor and Pump Components.pdf
Opel EWD - 2018 - Cascada - Component Locator - Ground Views - G101 and G106.pdf
Opel EWD - 2018 - Cascada - Component Locator - Ground Views - G101, G102 and G110 (LHD).pdf
Opel EWD - 2018 - Cascada - Component Locator - Ground Views - G101, G102 and G110 (RHD).pdf
Opel EWD - 2018 - Cascada - Component Locator - Ground Views - G104 and G106.pdf
Opel EWD - 2018 - Cascada - Component Locator - Ground Views - G110 and G111.pdf
Opel EWD - 2018 - Cascada - Component Locator - Ground Views - G112.pdf
Opel EWD - 2018 - Cascada - Component Locator - Ground Views - G201, G302 and G305.pdf
Opel EWD - 2018 - Cascada - Component Locator - Ground Views - G201.pdf
Opel EWD - 2018 - Cascada - Component Locator - Ground Views - G202, G203, G204, G303 and G305.pdf
Opel EWD - 2018 - Cascada - Component Locator - Ground Views - G203 (LHD).pdf
Opel EWD - 2018 - Cascada - Component Locator - Ground Views - G203 and G204 (RHD).pdf
Opel EWD - 2018 - Cascada - Component Locator - Ground Views - G204 (LHD).pdf
Opel EWD - 2018 - Cascada - Component Locator - Ground Views - G302.pdf
Opel EWD - 2018 - Cascada - Component Locator - Ground Views - G306.pdf
Opel EWD - 2018 - Cascada - Component Locator - Ground Views - G401 and G402.pdf
Opel EWD - 2018 - Cascada - Component Locator - Ground Views - G403.pdf
Opel EWD - 2018 - Cascada - Component Locator - Ground Views - G405.pdf
Opel EWD - 2018 - Cascada - Component Locator - Harness Routing Views - Body Harness Routing - Convertible Top Headliner.pdf
Opel EWD - 2018 - Cascada - Component Locator - Harness Routing Views - Body Harness Routing - Folding Top.pdf
Opel EWD - 2018 - Cascada - Component Locator - Harness Routing Views - Body Harness Routing - Front Seats (LHD).pdf
Opel EWD - 2018 - Cascada - Component Locator - Harness Routing Views - Body Harness Routing - Front Seats (RHD).pdf
Opel EWD - 2018 - Cascada - Component Locator - Harness Routing Views - Body Harness Routing - Left Rear of the Passenger Compartment (LHD).pdf
Opel EWD - 2018 - Cascada - Component Locator - Harness Routing Views - Body Harness Routing - Left Rear of the Passenger Compartment (RHD).pdf
Opel EWD - 2018 - Cascada - Component Locator - Harness Routing Views - Body Harness Routing - Left Rear to Decklid Extension Harness.pdf
Opel EWD - 2018 - Cascada - Component Locator - Harness Routing Views - Body Harness Routing - Left Side of the Luggage Compartment (LHD).pdf
Opel EWD - 2018 - Cascada - Component Locator - Harness Routing Views - Body Harness Routing - Left Side of the Luggage Compartment (RHD).pdf
Opel EWD - 2018 - Cascada - Component Locator - Harness Routing Views - Body Harness Routing - Left Side of the Passenger Compartment (LHD).pdf
Opel EWD - 2018 - Cascada - Component Locator - Harness Routing Views - Body Harness Routing - Left Side of the Passenger Compartment (RHD).pdf
Opel EWD - 2018 - Cascada - Component Locator - Harness Routing Views - Body Harness Routing - Right Rear to Decklid Extension Harness.pdf
Opel EWD - 2018 - Cascada - Component Locator - Harness Routing Views - Body Harness Routing - Right Rear to the Fuel Tank.pdf
Opel EWD - 2018 - Cascada - Component Locator - Harness Routing Views - Body Harness Routing - Right Side of the Luggage Compartment.pdf
Opel EWD - 2018 - Cascada - Component Locator - Harness Routing Views - Body Harness Routing - Right Side of the Passenger Compartment (LHD).pdf
Opel EWD - 2018 - Cascada - Component Locator - Harness Routing Views - Body Harness Routing - Right Side of the Passenger Compartment (RHD).pdf
Opel EWD - 2018 - Cascada - Component Locator - Harness Routing Views - Body Rear Harness Routing - Left Rear of the Luggage Compartment.pdf
Opel EWD - 2018 - Cascada - Component Locator - Harness Routing Views - Console Harness Routing - Center Console.pdf
Opel EWD - 2018 - Cascada - Component Locator - Harness Routing Views - Driver Door Harness Routing (LHD).pdf
Opel EWD - 2018 - Cascada - Component Locator - Harness Routing Views - Driver Door Harness Routing (RHD).pdf
Opel EWD - 2018 - Cascada - Component Locator - Harness Routing Views - Engine Harness Routing - Left Side of the Engine (LVP or LWC).pdf
Opel EWD - 2018 - Cascada - Component Locator - Harness Routing Views - Front Bumper Harness Routing - Back of the Front Fascia.pdf
Opel EWD - 2018 - Cascada - Component Locator - Harness Routing Views - Front of the Engine Compartment (LHD).pdf
Opel EWD - 2018 - Cascada - Component Locator - Harness Routing Views - Front of the Engine Compartment (RHD).pdf
Opel EWD - 2018 - Cascada - Component Locator - Harness Routing Views - Instrument Panel Harness Routing (LHD).pdf
Opel EWD - 2018 - Cascada - Component Locator - Harness Routing Views - Instrument Panel Harness Routing (RHD).pdf
Opel EWD - 2018 - Cascada - Component Locator - Harness Routing Views - Left Rear Window Extension Harness Routing - Left Rear Window.pdf
Opel EWD - 2018 - Cascada - Component Locator - Harness Routing Views - Left Side of the Engine Compartment.pdf
Opel EWD - 2018 - Cascada - Component Locator - Harness Routing Views - Passenger Door Harness Routing (LHD).pdf
Opel EWD - 2018 - Cascada - Component Locator - Harness Routing Views - Passenger Door Harness Routing (RHD).pdf
Opel EWD - 2018 - Cascada - Component Locator - Harness Routing Views - Radio Antenna Harness.pdf
Opel EWD - 2018 - Cascada - Component Locator - Harness Routing Views - Rear Bumper Harness Routing - Back of the Rear Fascia.pdf
Opel EWD - 2018 - Cascada - Component Locator - Harness Routing Views - Right Rear Window Extension Harness - Right Rear Window.pdf
Opel EWD - 2018 - Cascada - Component Locator - Instrument Panel Center Console Component Views - Behind the Instrument Panel Components (LHD).pdf
Opel EWD - 2018 - Cascada - Component Locator - Instrument Panel Center Console Component Views - Behind the Instrument Panel Components (RHD).pdf
Opel EWD - 2018 - Cascada - Component Locator - Instrument Panel Center Console Component Views - Center Console Components.pdf
Opel EWD - 2018 - Cascada - Component Locator - Instrument Panel Center Console Component Views - HVAC Components - Left Rear (LHD).pdf
Opel EWD - 2018 - Cascada - Component Locator - Instrument Panel Center Console Component Views - HVAC Components - Left Rear (RHD).pdf
Opel EWD - 2018 - Cascada - Component Locator - Instrument Panel Center Console Component Views - HVAC Components - Right Rear (LHD).pdf
Opel EWD - 2018 - Cascada - Component Locator - Instrument Panel Center Console Component Views - HVAC Components - Right Rear (RHD).pdf
Opel EWD - 2018 - Cascada - Component Locator - Instrument Panel Center Console Component Views - Instrument Panel Components (LHD).pdf
Opel EWD - 2018 - Cascada - Component Locator - Instrument Panel Center Console Component Views - Instrument Panel Components (RHD).pdf
Opel EWD - 2018 - Cascada - Component Locator - Instrument Panel Center Console Component Views - Steering Column Components.pdf
Opel EWD - 2018 - Cascada - Component Locator - Luggage Compartment Rear of Vehicle Component Views - Decklid Components.pdf
Opel EWD - 2018 - Cascada - Component Locator - Luggage Compartment Rear of Vehicle Component Views - Left Rear Luggage Compartment Components.pdf
Opel EWD - 2018 - Cascada - Component Locator - Luggage Compartment Rear of Vehicle Component Views - Left Side of the Luggage Compartment Components (1 of 3).pdf
Opel EWD - 2018 - Cascada - Component Locator - Luggage Compartment Rear of Vehicle Component Views - Left Side of the Luggage Compartment Components (2 of 3).pdf
Opel EWD - 2018 - Cascada - Component Locator - Luggage Compartment Rear of Vehicle Component Views - Left Side of the Luggage Compartment Components (3 of 3).pdf
Opel EWD - 2018 - Cascada - Component Locator - Luggage Compartment Rear of Vehicle Component Views - Rear of Vehicle Components.pdf
Opel EWD - 2018 - Cascada - Component Locator - Luggage Compartment Rear of Vehicle Component Views - Right Rear Luggage Compartment Components (1 of 3).pdf
Opel EWD - 2018 - Cascada - Component Locator - Luggage Compartment Rear of Vehicle Component Views - Right Rear Luggage Compartment Components (2 of 3).pdf
Opel EWD - 2018 - Cascada - Component Locator - Luggage Compartment Rear of Vehicle Component Views - Right Rear Luggage Compartment Components (3 of 3).pdf
Opel EWD - 2018 - Cascada - Component Locator - Passenger Compartment Roof Component Views - Center Console Components.pdf
Opel EWD - 2018 - Cascada - Component Locator - Passenger Compartment Roof Component Views - Convertible Top Convertible Top Position Components.pdf
Opel EWD - 2018 - Cascada - Component Locator - Passenger Compartment Roof Component Views - Convertible Top Convertible Top Tonneau Cover Components.pdf
Opel EWD - 2018 - Cascada - Component Locator - Passenger Compartment Roof Component Views - Convertible Top Front Latch Components.pdf
Opel EWD - 2018 - Cascada - Component Locator - Passenger Compartment Roof Component Views - Convertible Top Headliner Sensors (LHD).pdf
Opel EWD - 2018 - Cascada - Component Locator - Passenger Compartment Roof Component Views - Convertible Top Headliner Sensors (RHD).pdf
Opel EWD - 2018 - Cascada - Component Locator - Passenger Compartment Roof Component Views - Convertible Top Hydraulic Unit Components.pdf
Opel EWD - 2018 - Cascada - Component Locator - Passenger Compartment Roof Component Views - Driver Seat Components (LHD).pdf
Opel EWD - 2018 - Cascada - Component Locator - Passenger Compartment Roof Component Views - Driver Seat Components (RHD).pdf
Opel EWD - 2018 - Cascada - Component Locator - Passenger Compartment Roof Component Views - Left Front of Passenger Compartment Components.pdf
Opel EWD - 2018 - Cascada - Component Locator - Passenger Compartment Roof Component Views - Left Rear of Passenger Compartment Components (LHD).pdf
Opel EWD - 2018 - Cascada - Component Locator - Passenger Compartment Roof Component Views - Left Rear of Passenger Compartment Components (RHD).pdf
Opel EWD - 2018 - Cascada - Component Locator - Passenger Compartment Roof Component Views - Passenger Seat Components (LHD).pdf
Opel EWD - 2018 - Cascada - Component Locator - Passenger Compartment Roof Component Views - Passenger Seat Components (RHD).pdf
Opel EWD - 2018 - Cascada - Component Locator - Passenger Compartment Roof Component Views - Rear View Mirror and Dome Lamp Components.pdf
Opel EWD - 2018 - Cascada - Component Locator - Passenger Compartment Roof Component Views - Right Rear of Passenger Compartment Components (LHD).pdf
Opel EWD - 2018 - Cascada - Component Locator - Passenger Compartment Roof Component Views - Right Rear of Passenger Compartment Components (RHD).pdf
Opel EWD - 2018 - Cascada - Component Locator - Passenger Compartment Roof Component Views - Steering Wheel Components.pdf
Opel EWD - 2018 - Cascada - Component Locator - Passenger Compartment Roof Component Views - Under Center Console Components (LHD).pdf
Opel EWD - 2018 - Cascada - Component Locator - Passenger Compartment Roof Component Views - Under Center Console Components (RHD).pdf
Opel EWD - 2018 - Cascada - Component Locator - Powertrain Component Views - Automatic Transmission Components (MH7).pdf
Opel EWD - 2018 - Cascada - Component Locator - Powertrain Component Views - Left Rear of the Engine Components (LWC).pdf
Opel EWD - 2018 - Cascada - Component Locator - Powertrain Component Views - Lower Rear of the Engine Components (LVP or LWC).pdf
Opel EWD - 2018 - Cascada - Component Locator - Powertrain Component Views - Manual Transmission Components (MR6 or MYJ).pdf
Opel EWD - 2018 - Cascada - Component Locator - Powertrain Component Views - Manual Transmission Components (MZ0).pdf
Opel EWD - 2018 - Cascada - Component Locator - Powertrain Component Views - Right Front of the Engine Components (LVP or LWC).pdf
Opel EWD - 2018 - Cascada - Component Locator - Wheels Vehicle Underbody Component Views - Underbody Components - Left Front.pdf
Opel EWD - 2018 - Cascada - Component Locator - Wheels Vehicle Underbody Component Views - Underbody Components - Left Rear (1 of 2).pdf
Opel EWD - 2018 - Cascada - Component Locator - Wheels Vehicle Underbody Component Views - Underbody Components - Left Rear (2 of 2).pdf
Opel EWD - 2018 - Cascada - Component Locator - Wheels Vehicle Underbody Component Views - Underbody Components - Right Front.pdf
Opel EWD - 2018 - Cascada - Component Locator - Wheels Vehicle Underbody Component Views - Underbody Components - Right Rear.pdf
Opel EWD - 2018 - Cascada - EWD - Body Repair - Bolted Exterior Body Panels and Closures - Hood Latch (LFS LUJ).cgm
Opel EWD - 2018 - Cascada - EWD - Body Repair - Bolted Exterior Body Panels and Closures - Hood Latch (LWC).cgm
Opel EWD - 2018 - Cascada - EWD - Body Systems - Fixed and Moveable Windows - Defogger Schematics - Rear Window Defogger.cgm
Opel EWD - 2018 - Cascada - EWD - Body Systems - Fixed and Moveable Windows - Moveable Window Schematics - Driver Window (LHD).cgm
Opel EWD - 2018 - Cascada - EWD - Body Systems - Fixed and Moveable Windows - Moveable Window Schematics - Driver Window (RHD).cgm
Opel EWD - 2018 - Cascada - EWD - Body Systems - Fixed and Moveable Windows - Moveable Window Schematics - Passenger Window (LHD).cgm
Opel EWD - 2018 - Cascada - EWD - Body Systems - Fixed and Moveable Windows - Moveable Window Schematics - Passenger Window (RHD).cgm
Opel EWD - 2018 - Cascada - EWD - Body Systems - Fixed and Moveable Windows - Moveable Window Schematics - Rear Windows.cgm
Opel EWD - 2018 - Cascada - EWD - Body Systems - Horns and Pedestrian Alerts - Horn.cgm
Opel EWD - 2018 - Cascada - EWD - Body Systems - Lighting - Exterior Lights Schematics - Controls and Indicators.cgm
Opel EWD - 2018 - Cascada - EWD - Body Systems - Lighting - Exterior Lights Schematics - Left Park, Tail and Stop Lamps.cgm
Opel EWD - 2018 - Cascada - EWD - Body Systems - Lighting - Exterior Lights Schematics - Left Turn Signal and Cornering Lamps.cgm
Opel EWD - 2018 - Cascada - EWD - Body Systems - Lighting - Exterior Lights Schematics - License and Backup Lamps.cgm
Opel EWD - 2018 - Cascada - EWD - Body Systems - Lighting - Exterior Lights Schematics - Right Park, Tail and Stop Lamps.cgm
Opel EWD - 2018 - Cascada - EWD - Body Systems - Lighting - Exterior Lights Schematics - Right Turn Signal and Cornering Lamps.cgm
Opel EWD - 2018 - Cascada - EWD - Body Systems - Lighting - Exterior Lights Schematics - Stop Lamps.cgm
Opel EWD - 2018 - Cascada - EWD - Body Systems - Lighting - Fog Lights Schematics - Front and Rear Fog Lights.cgm
Opel EWD - 2018 - Cascada - EWD - Body Systems - Lighting - Headlights Daytime Running Lights (DRL) Schematics - Adaptive Forward Lighting (T4F with T95).cgm
Opel EWD - 2018 - Cascada - EWD - Body Systems - Lighting - Headlights Daytime Running Lights (DRL) Schematics - Daytime Running Lights (T4F with T95).cgm
Opel EWD - 2018 - Cascada - EWD - Body Systems - Lighting - Headlights Daytime Running Lights (DRL) Schematics - Headlamp Leveling (T4A).cgm
Opel EWD - 2018 - Cascada - EWD - Body Systems - Lighting - Headlights Daytime Running Lights (DRL) Schematics - Headlamp Leveling and Steering (T4F with T95).cgm
Opel EWD - 2018 - Cascada - EWD - Body Systems - Lighting - Headlights Daytime Running Lights (DRL) Schematics - High Beams (T4F with T95).cgm
Opel EWD - 2018 - Cascada - EWD - Body Systems - Lighting - Headlights Daytime Running Lights (DRL) Schematics - Low and High Beams and Daytime Running Lights (T4A).cgm
Opel EWD - 2018 - Cascada - EWD - Body Systems - Lighting - Headlights Daytime Running Lights (DRL) Schematics - Switches and Inputs.cgm
Opel EWD - 2018 - Cascada - EWD - Body Systems - Lighting - Interior Lights Dimming Schematics - Accent Lamps (C9B or C9D).cgm
Opel EWD - 2018 - Cascada - EWD - Body Systems - Lighting - Interior Lights Dimming Schematics - Dimmer Switch, Window Switches, Mirror Switch, Dome Reading Lamps, and Seat Ventilation Switches.cgm
Opel EWD - 2018 - Cascada - EWD - Body Systems - Lighting - Interior Lights Dimming Schematics - Instrument Panel Switches (1 of 2), Steering Wheel Switches and Accessory Power Receptacle.cgm
Opel EWD - 2018 - Cascada - EWD - Body Systems - Lighting - Interior Lights Dimming Schematics - Instrument Panel Switches (2 of 2), Park Brake Switch, Instrument Cluster, Radio and HVAC Controls.cgm
Opel EWD - 2018 - Cascada - EWD - Body Systems - Lighting - Interior Lights Schematics - Dome Reading and Rear Compartment Lamps.cgm
Opel EWD - 2018 - Cascada - EWD - Body Systems - Lighting - Interior Lights Schematics - Instrument Panel Compartment, Dome Reading and Sunshade Lamps.cgm
Opel EWD - 2018 - Cascada - EWD - Body Systems - Mirrors - Inside Rearview Mirror Schematics - Inside Rearview Mirror.cgm
Opel EWD - 2018 - Cascada - EWD - Body Systems - Mirrors - Outside Rearview Mirror Schematics - Heated Mirrors.cgm
Opel EWD - 2018 - Cascada - EWD - Body Systems - Mirrors - Outside Rearview Mirror Schematics - Left Hand Drive (with DWF).cgm
Opel EWD - 2018 - Cascada - EWD - Body Systems - Mirrors - Outside Rearview Mirror Schematics - Left Hand Drive (without DWF).cgm
Opel EWD - 2018 - Cascada - EWD - Body Systems - Mirrors - Outside Rearview Mirror Schematics - Right Hand Drive (with DWF).cgm
Opel EWD - 2018 - Cascada - EWD - Body Systems - Mirrors - Outside Rearview Mirror Schematics - Right Hand Drive (without DWF).cgm
Opel EWD - 2018 - Cascada - EWD - Body Systems - Vehicle Access - Door Lock Indicator Schematics - Actuators.cgm
Opel EWD - 2018 - Cascada - EWD - Body Systems - Vehicle Access - Door Lock Indicator Schematics - Controls.cgm
Opel EWD - 2018 - Cascada - EWD - Body Systems - Vehicle Access - Door Lock Indicator Schematics - Indicators.cgm
Opel EWD - 2018 - Cascada - EWD - Body Systems - Vehicle Access - Release Systems Schematics - Fuel Door.cgm
Opel EWD - 2018 - Cascada - EWD - Body Systems - Vehicle Access - Release Systems Schematics - Liftgate Release.cgm
Opel EWD - 2018 - Cascada - EWD - Body Systems - Wipers and Washers - Front Wipers.cgm
Opel EWD - 2018 - Cascada - EWD - Body Systems - Wipers and Washers - Headlamp Washers.cgm
Opel EWD - 2018 - Cascada - EWD - Body Systems - Wipers and Washers - Windshield Window Washers.cgm
Opel EWD - 2018 - Cascada - EWD - Brakes - Antilock Brake System - Power, Ground and Serial Data.cgm
Opel EWD - 2018 - Cascada - EWD - Brakes - Antilock Brake System - Sensors.cgm
Opel EWD - 2018 - Cascada - EWD - Brakes - Hydraulic Brakes - Hydraulic Brakes (LHD+(LFS LUJ)).cgm
Opel EWD - 2018 - Cascada - EWD - Brakes - Hydraulic Brakes - Hydraulic Brakes (LHD+LWC).cgm
Opel EWD - 2018 - Cascada - EWD - Brakes - Hydraulic Brakes - Hydraulic Brakes (RHD+(LFS LUJ)).cgm
Opel EWD - 2018 - Cascada - EWD - Brakes - Hydraulic Brakes - Hydraulic Brakes (RHD+LWC).cgm
Opel EWD - 2018 - Cascada - EWD - Brakes - Park Brake - Park Brake (J71).cgm
Opel EWD - 2018 - Cascada - EWD - Driver Information and Entertainment - Cellular, Entertainment, and Navigation - OnStar Telematics Schematics - OnStar Telematics Schematics.cgm
Opel EWD - 2018 - Cascada - EWD - Driver Information and Entertainment - Cellular, Entertainment, and Navigation - Radio Navigation System Schematics - Auxiliary Inputs (TTX and NV).cgm
Opel EWD - 2018 - Cascada - EWD - Driver Information and Entertainment - Cellular, Entertainment, and Navigation - Radio Navigation System Schematics - Auxiliary Inputs (TTX without KTA).cgm
Opel EWD - 2018 - Cascada - EWD - Driver Information and Entertainment - Cellular, Entertainment, and Navigation - Radio Navigation System Schematics - Digital Radio Receiver (U4D).cgm
Opel EWD - 2018 - Cascada - EWD - Driver Information and Entertainment - Cellular, Entertainment, and Navigation - Radio Navigation System Schematics - Navigation System (UDN).cgm
Opel EWD - 2018 - Cascada - EWD - Driver Information and Entertainment - Cellular, Entertainment, and Navigation - Radio Navigation System Schematics - Navigation System (UFD or UAG).cgm
Opel EWD - 2018 - Cascada - EWD - Driver Information and Entertainment - Cellular, Entertainment, and Navigation - Radio Navigation System Schematics - Power, Ground and Serial Data.cgm
Opel EWD - 2018 - Cascada - EWD - Driver Information and Entertainment - Cellular, Entertainment, and Navigation - Radio Navigation System Schematics - Speakers (U65, U66 or UW4).cgm
Opel EWD - 2018 - Cascada - EWD - Driver Information and Entertainment - Displays and Gauges - Audible Warnings Schematics - Chime Alarm.cgm
Opel EWD - 2018 - Cascada - EWD - Driver Information and Entertainment - Displays and Gauges - Instrument Cluster Schematics - Ambient Air Temperature Sensor and Driver Information.cgm
Opel EWD - 2018 - Cascada - EWD - Driver Information and Entertainment - Displays and Gauges - Instrument Cluster Schematics - Gauges (LFS LUJ).cgm
Opel EWD - 2018 - Cascada - EWD - Driver Information and Entertainment - Displays and Gauges - Instrument Cluster Schematics - Gauges (LWC).cgm
Opel EWD - 2018 - Cascada - EWD - Driver Information and Entertainment - Displays and Gauges - Instrument Cluster Schematics - Indicators.cgm
Opel EWD - 2018 - Cascada - EWD - Driver Information and Entertainment - Image Display Cameras - Rear Vision Camera (UVC).cgm
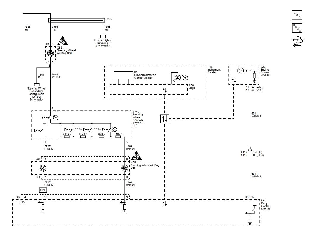
Opel EWD - 2018 - Cascada - EWD - Driver Information and Entertainment - Secondary and Configurable Customer Controls - Steering Wheel Controls.cgm
Opel EWD - 2018 - Cascada - EWD - Engine - 1.4L (LUJ) - 12 V Starting and Charging - Charging (LFS LUJ with KL9).cgm
Opel EWD - 2018 - Cascada - EWD - Engine - 1.4L (LUJ) - 12 V Starting and Charging - Charging (LWC with KL9).cgm
Opel EWD - 2018 - Cascada - EWD - Engine - 1.4L (LUJ) - 12 V Starting and Charging - Charging (without KL9).cgm
Opel EWD - 2018 - Cascada - EWD - Engine - 1.4L (LUJ) - 12 V Starting and Charging - Starting (LFS LUJ).cgm
Opel EWD - 2018 - Cascada - EWD - Engine - 1.4L (LUJ) - 12 V Starting and Charging - Starting (LWC).cgm
Opel EWD - 2018 - Cascada - EWD - Engine - 1.4L (LUJ) - 12 V Starting and Charging - Stop Start System (with KL9).cgm
Opel EWD - 2018 - Cascada - EWD - Engine - 1.4L (LUJ) - Cruise Control - Cruise Control (LFS LUJ).cgm
Opel EWD - 2018 - Cascada - EWD - Engine - 1.4L (LUJ) - Cruise Control - Cruise Control (LWC).cgm
Opel EWD - 2018 - Cascada - EWD - Engine - 1.4L (LUJ) - Engine Controls and Fuel - 1.4L (LUJ) - 5V1, 5V2 and Low Reference Bus (LUJ) (1 of 2).cgm
Opel EWD - 2018 - Cascada - EWD - Engine - 1.4L (LUJ) - Engine Controls and Fuel - 1.4L (LUJ) - 5V3, 5V4 and Low Reference Bus (LUJ) (2 of 2).cgm
Opel EWD - 2018 - Cascada - EWD - Engine - 1.4L (LUJ) - Engine Controls and Fuel - 1.4L (LUJ) - Camshaft and Crankshaft Sensors and Actuators and Knock Sensor (LUJ).cgm
Opel EWD - 2018 - Cascada - EWD - Engine - 1.4L (LUJ) - Engine Controls and Fuel - 1.4L (LUJ) - Controlled Monitored Subsystem References (LUJ).cgm
Opel EWD - 2018 - Cascada - EWD - Engine - 1.4L (LUJ) - Engine Controls and Fuel - 1.4L (LUJ) - Fuel Injectors and Ignition Controls (LUJ).cgm
Opel EWD - 2018 - Cascada - EWD - Engine - 1.4L (LUJ) - Engine Controls and Fuel - 1.4L (LUJ) - Intake Pressure and Air Temperature Sensors (LUJ).cgm
Opel EWD - 2018 - Cascada - EWD - Engine - 1.4L (LUJ) - Engine Controls and Fuel - 1.4L (LUJ) - Module Power, Ground, Serial Data and MIL (LUJ).cgm
Opel EWD - 2018 - Cascada - EWD - Engine - 1.4L (LUJ) - Engine Controls and Fuel - 1.4L (LUJ) - Oxygen Sensors and Evaporative Emission Controls (LUJ).cgm
Opel EWD - 2018 - Cascada - EWD - Engine - 1.4L (LUJ) - Engine Controls and Fuel - 1.4L (LUJ) - Pressure and Temperature Sensors (LUJ with 5EA).cgm
Opel EWD - 2018 - Cascada - EWD - Engine - 1.4L (LUJ) - Engine Controls and Fuel - 1.4L (LUJ) - Throttle Controls (LUJ).cgm
Opel EWD - 2018 - Cascada - EWD - Engine - 1.4L (LUJ) - Engine Heating and Cooling - Coolant Pump - Auxiliary (LVP or LWC).cgm
Opel EWD - 2018 - Cascada - EWD - Engine - 1.4L (LUJ) - Engine Heating and Cooling - Coolant Pump Clutch (LFS).cgm
Opel EWD - 2018 - Cascada - EWD - Engine - 1.4L (LUJ) - Engine Heating and Cooling - Gas.cgm
Opel EWD - 2018 - Cascada - EWD - Engine - 1.6L (LWC) - 12 V Starting and Charging - Charging (LFS LUJ with KL9).cgm
Opel EWD - 2018 - Cascada - EWD - Engine - 1.6L (LWC) - 12 V Starting and Charging - Charging (LWC with KL9).cgm
Opel EWD - 2018 - Cascada - EWD - Engine - 1.6L (LWC) - 12 V Starting and Charging - Charging (without KL9).cgm
Opel EWD - 2018 - Cascada - EWD - Engine - 1.6L (LWC) - 12 V Starting and Charging - Starting (LFS LUJ).cgm
Opel EWD - 2018 - Cascada - EWD - Engine - 1.6L (LWC) - 12 V Starting and Charging - Starting (LWC).cgm
Opel EWD - 2018 - Cascada - EWD - Engine - 1.6L (LWC) - 12 V Starting and Charging - Stop Start System (with KL9).cgm
Opel EWD - 2018 - Cascada - EWD - Engine - 1.6L (LWC) - Cruise Control - Cruise Control (LFS LUJ).cgm
Opel EWD - 2018 - Cascada - EWD - Engine - 1.6L (LWC) - Cruise Control - Cruise Control (LWC).cgm
Opel EWD - 2018 - Cascada - EWD - Engine - 1.6L (LWC) - Engine Controls and Fuel - 1.6L (LWC) - 5V1, 5V2 and Low Reference Bus (LVP or LWC with NE4) (1 of 2).cgm
Opel EWD - 2018 - Cascada - EWD - Engine - 1.6L (LWC) - Engine Controls and Fuel - 1.6L (LWC) - 5V3, 5V4 and Low Reference Bus (LVP or LWC with NE4) (2 of 2).cgm
Opel EWD - 2018 - Cascada - EWD - Engine - 1.6L (LWC) - Engine Controls and Fuel - 1.6L (LWC) - Camshaft, Crankshaft and Knock Sensors and Camshaft Actuators (LVP or LWC with NE4).cgm
Opel EWD - 2018 - Cascada - EWD - Engine - 1.6L (LWC) - Engine Controls and Fuel - 1.6L (LWC) - Controlled Monitored Subsystem References (LVP or LWC with NE4).cgm
Opel EWD - 2018 - Cascada - EWD - Engine - 1.6L (LWC) - Engine Controls and Fuel - 1.6L (LWC) - Evaporative Emissions, Turbocharger Control and Engine Oil Pressure (LVP or LWC with NE4).cgm
Opel EWD - 2018 - Cascada - EWD - Engine - 1.6L (LWC) - Engine Controls and Fuel - 1.6L (LWC) - Fuel Injectors and High Pressure Control (LWC with NE4).cgm
Opel EWD - 2018 - Cascada - EWD - Engine - 1.6L (LWC) - Engine Controls and Fuel - 1.6L (LWC) - Fuel Pump (LVP or LWC with NE4).cgm
Opel EWD - 2018 - Cascada - EWD - Engine - 1.6L (LWC) - Engine Controls and Fuel - 1.6L (LWC) - Ignition Coils (LVP or LWC with NE4).cgm
Opel EWD - 2018 - Cascada - EWD - Engine - 1.6L (LWC) - Engine Controls and Fuel - 1.6L (LWC) - Intake Air and Temperature Sensors (LVP or LWC with NE4).cgm
Opel EWD - 2018 - Cascada - EWD - Engine - 1.6L (LWC) - Engine Controls and Fuel - 1.6L (LWC) - Module Power, Ground, Serial Data and MIL (LVP or LWC with NE4).cgm
Opel EWD - 2018 - Cascada - EWD - Engine - 1.6L (LWC) - Engine Controls and Fuel - 1.6L (LWC) - Pressure and Oxygen Sensors and Thermostat Heater (LVP or LWC with NE4).cgm
Opel EWD - 2018 - Cascada - EWD - Engine - 1.6L (LWC) - Engine Controls and Fuel - 1.6L (LWC) - Throttle Controls (LVP or LWC with NE4).cgm
Opel EWD - 2018 - Cascada - EWD - Engine - 1.6L (LWC) - Engine Heating and Cooling - Coolant Pump - Auxiliary (LVP or LWC).cgm
Opel EWD - 2018 - Cascada - EWD - Engine - 1.6L (LWC) - Engine Heating and Cooling - Coolant Pump Clutch (LFS).cgm
Opel EWD - 2018 - Cascada - EWD - Engine - 1.6L (LWC) - Engine Heating and Cooling - Gas.cgm
Opel EWD - 2018 - Cascada - EWD - Engine - 1.6L (LWC) - Engine Mechanical - 1.6L (LWC) - Engine Oil Level and Pressure Control (LVP or LWC).cgm
Opel EWD - 2018 - Cascada - EWD - Engine - 2.0L (LFS) - 12 V Starting and Charging - Charging (LFS LUJ with KL9).cgm
Opel EWD - 2018 - Cascada - EWD - Engine - 2.0L (LFS) - 12 V Starting and Charging - Charging (LWC with KL9).cgm
Opel EWD - 2018 - Cascada - EWD - Engine - 2.0L (LFS) - 12 V Starting and Charging - Charging (without KL9).cgm
Opel EWD - 2018 - Cascada - EWD - Engine - 2.0L (LFS) - 12 V Starting and Charging - Starting (LFS LUJ).cgm
Opel EWD - 2018 - Cascada - EWD - Engine - 2.0L (LFS) - 12 V Starting and Charging - Starting (LWC).cgm
Opel EWD - 2018 - Cascada - EWD - Engine - 2.0L (LFS) - 12 V Starting and Charging - Stop Start System (with KL9).cgm
Opel EWD - 2018 - Cascada - EWD - Engine - 2.0L (LFS) - Cruise Control - Cruise Control (LFS LUJ).cgm
Opel EWD - 2018 - Cascada - EWD - Engine - 2.0L (LFS) - Cruise Control - Cruise Control (LWC).cgm
Opel EWD - 2018 - Cascada - EWD - Engine - 2.0L (LFS) - Engine Controls and Fuel - 2.0L (LFS) Diesel - 5V1, 5V2 and Low Reference Bus (LFS) (1 of 3).cgm
Opel EWD - 2018 - Cascada - EWD - Engine - 2.0L (LFS) - Engine Controls and Fuel - 2.0L (LFS) Diesel - 5V2, 5V3 and Low Reference Bus (LFS) (2 of 3).cgm
Opel EWD - 2018 - Cascada - EWD - Engine - 2.0L (LFS) - Engine Controls and Fuel - 2.0L (LFS) Diesel - Controlled Monitored Subsystem References (LFS).cgm
Opel EWD - 2018 - Cascada - EWD - Engine - 2.0L (LFS) - Engine Controls and Fuel - 2.0L (LFS) Diesel - Emissions Controls - Reductant System (LFS).cgm
Opel EWD - 2018 - Cascada - EWD - Engine - 2.0L (LFS) - Engine Controls and Fuel - 2.0L (LFS) Diesel - Engine Data Sensors - Exhaust Controls (LFS).cgm
Opel EWD - 2018 - Cascada - EWD - Engine - 2.0L (LFS) - Engine Controls and Fuel - 2.0L (LFS) Diesel - Engine Data Sensors - Heated Oxygen Sensor and Intake Manifold Runner Control (LFS).cgm
Opel EWD - 2018 - Cascada - EWD - Engine - 2.0L (LFS) - Engine Controls and Fuel - 2.0L (LFS) Diesel - Engine Data Sensors - Nitrogen Oxides and Reductant Sensor Module (LFS) (1 of 2).cgm
Opel EWD - 2018 - Cascada - EWD - Engine - 2.0L (LFS) - Engine Controls and Fuel - 2.0L (LFS) Diesel - Engine Data Sensors - Nitrogen Oxides and Reductant Sensor Module (LFS) (2 of 2).cgm
Opel EWD - 2018 - Cascada - EWD - Engine - 2.0L (LFS) - Engine Controls and Fuel - 2.0L (LFS) Diesel - Engine Data Sensors - Oil Pressure Solenoid, Camshaft and Crankshaft Sensors (LFS).cgm
Opel EWD - 2018 - Cascada - EWD - Engine - 2.0L (LFS) - Engine Controls and Fuel - 2.0L (LFS) Diesel - Engine Data Sensors - Pressure and Temperature (LFS).cgm
Opel EWD - 2018 - Cascada - EWD - Engine - 2.0L (LFS) - Engine Controls and Fuel - 2.0L (LFS) Diesel - Engine Data Sensors - Throttle and Turbocharger (LFS).cgm
Opel EWD - 2018 - Cascada - EWD - Engine - 2.0L (LFS) - Engine Controls and Fuel - 2.0L (LFS) Diesel - Fuel Controls - Fuel Pump, Fuel Injectors and Water in Fuel (LFS).cgm
Opel EWD - 2018 - Cascada - EWD - Engine - 2.0L (LFS) - Engine Controls and Fuel - 2.0L (LFS) Diesel - Fuel Controls - Glow Plugs, Pressure Sensors and Fuel Heater (LFS).cgm
Opel EWD - 2018 - Cascada - EWD - Engine - 2.0L (LFS) - Engine Controls and Fuel - 2.0L (LFS) Diesel - Low Reference Bus (LFS) (3 of 3).cgm
Opel EWD - 2018 - Cascada - EWD - Engine - 2.0L (LFS) - Engine Controls and Fuel - 2.0L (LFS) Diesel - Module Power, Ground, Serial Data and MIL (LFS).cgm
Opel EWD - 2018 - Cascada - EWD - Engine - 2.0L (LFS) - Engine Heating and Cooling - Coolant Pump - Auxiliary (LVP or LWC).cgm
Opel EWD - 2018 - Cascada - EWD - Engine - 2.0L (LFS) - Engine Heating and Cooling - Coolant Pump Clutch (LFS).cgm
Opel EWD - 2018 - Cascada - EWD - Engine - 2.0L (LFS) - Engine Heating and Cooling - Gas.cgm
Opel EWD - 2018 - Cascada - EWD - Engine - 2.0L (LFS) - Engine Mechanical - 2.0L (LFS) Diesel - Engine Oil Level and Pressure Control (LFS).cgm
Opel EWD - 2018 - Cascada - EWD - HVAC - HVAC - Automatic - Air Delivery and Temperature Controls (CJ2).cgm
Opel EWD - 2018 - Cascada - EWD - HVAC - HVAC - Automatic - Air Quality and Temperature Sensors (CJ2).cgm
Opel EWD - 2018 - Cascada - EWD - HVAC - HVAC - Automatic - Ambient Light Sunload Sensor and Front Spoiler Air Inlet Motor (CJ2).cgm
Opel EWD - 2018 - Cascada - EWD - HVAC - HVAC - Automatic - Auxiliary Heater (C32 with CJ2).cgm
Opel EWD - 2018 - Cascada - EWD - HVAC - HVAC - Automatic - Blower Motor Controls (CJ2).cgm
Opel EWD - 2018 - Cascada - EWD - HVAC - HVAC - Automatic - Compressor Controls ((LFS LUJ)+CJ2).cgm
Opel EWD - 2018 - Cascada - EWD - HVAC - HVAC - Automatic - Compressor Controls (LWC+CJ2).cgm
Opel EWD - 2018 - Cascada - EWD - HVAC - HVAC - Automatic - Coolant Pump - Auxiliary (LVP or LWC with CJ2).cgm
Opel EWD - 2018 - Cascada - EWD - HVAC - HVAC - Automatic - Parking Heater Power, Ground, Diagnostic Connector and Serial Data (K07 with CJ2).cgm
Opel EWD - 2018 - Cascada - EWD - HVAC - HVAC - Automatic - Parking Heater Sensors and Controls (K07 with CJ2).cgm
Opel EWD - 2018 - Cascada - EWD - HVAC - HVAC - Automatic - Parking Heater Switch (K07 with CJ2).cgm
Opel EWD - 2018 - Cascada - EWD - HVAC - HVAC - Automatic - Power, Ground, Blower Motor Controls and Subsystem References (CJ2).cgm
Opel EWD - 2018 - Cascada - EWD - HVAC - HVAC - Manual - Air Delivery and Temperature Controls (C42 or C67).cgm
Opel EWD - 2018 - Cascada - EWD - HVAC - HVAC - Manual - Auxiliary Heater (C32 with C42 or C67).cgm
Opel EWD - 2018 - Cascada - EWD - HVAC - HVAC - Manual - Blower Motor Controls (C42 or C67).cgm
Opel EWD - 2018 - Cascada - EWD - HVAC - HVAC - Manual - Compressor Controls (LFS LUJ)+(C42 or C67).cgm
Opel EWD - 2018 - Cascada - EWD - HVAC - HVAC - Manual - Compressor Controls LWC+(C42 or C67).cgm
Opel EWD - 2018 - Cascada - EWD - HVAC - HVAC - Manual - Coolant Pump - Auxiliary (LVP or LWC with C42 or C67).cgm
Opel EWD - 2018 - Cascada - EWD - HVAC - HVAC - Manual - Power, Ground, Blower Motor Controls and Subsystem References (C42 or C67).cgm
Opel EWD - 2018 - Cascada - EWD - Power and Signal Distribution - Data Communications - Body Control System Schematics - Module Power, Ground and Serial Data.cgm
Opel EWD - 2018 - Cascada - EWD - Power and Signal Distribution - Data Communications - Body Control System Schematics - Subsystem References (1 of 3).cgm
Opel EWD - 2018 - Cascada - EWD - Power and Signal Distribution - Data Communications - Body Control System Schematics - Subsystem References (2 of 3).cgm
Opel EWD - 2018 - Cascada - EWD - Power and Signal Distribution - Data Communications - Body Control System Schematics - Subsystem References (3 of 3).cgm
Opel EWD - 2018 - Cascada - EWD - Power and Signal Distribution - Data Communications - Data Communication Schematics - Communication Enable Distribution.cgm
Opel EWD - 2018 - Cascada - EWD - Power and Signal Distribution - Data Communications - Data Communication Schematics - High Speed CAN (3 of 3).cgm
Opel EWD - 2018 - Cascada - EWD - Power and Signal Distribution - Data Communications - Data Communication Schematics - High Speed CAN (LFS LUJ) (2 of 3).cgm
Opel EWD - 2018 - Cascada - EWD - Power and Signal Distribution - Data Communications - Data Communication Schematics - High Speed CAN (LWC) (1 of 3).cgm
Opel EWD - 2018 - Cascada - EWD - Power and Signal Distribution - Data Communications - Data Communication Schematics - High Speed Chassis CAN.cgm
Opel EWD - 2018 - Cascada - EWD - Power and Signal Distribution - Data Communications - Data Communication Schematics - Linear Interconnect Network (LIN).cgm
Opel EWD - 2018 - Cascada - EWD - Power and Signal Distribution - Data Communications - Data Communication Schematics - Low Speed CAN.cgm
Opel EWD - 2018 - Cascada - EWD - Power and Signal Distribution - Data Communications - Data Communication Schematics - Mid Speed CAN (KTA, U4D without UNM or UPH without UNM).cgm
Opel EWD - 2018 - Cascada - EWD - Power and Signal Distribution - Data Communications - Data Communication Schematics - Powertrain Expansion Bus (LFS).cgm
Opel EWD - 2018 - Cascada - EWD - Power and Signal Distribution - Power Outlets - Cigar Lighter Power Outlet Schematics - Instrument Panel and Center Console Accessory Outlets.cgm
Opel EWD - 2018 - Cascada - EWD - Power and Signal Distribution - Wiring Systems and Power Management - Ground Distribution Schematics - G101 (1 of 2).cgm
Opel EWD - 2018 - Cascada - EWD - Power and Signal Distribution - Wiring Systems and Power Management - Ground Distribution Schematics - G101 (2 of 2).cgm
Opel EWD - 2018 - Cascada - EWD - Power and Signal Distribution - Wiring Systems and Power Management - Ground Distribution Schematics - G102.cgm
Opel EWD - 2018 - Cascada - EWD - Power and Signal Distribution - Wiring Systems and Power Management - Ground Distribution Schematics - G103 (LFS).cgm
Opel EWD - 2018 - Cascada - EWD - Power and Signal Distribution - Wiring Systems and Power Management - Ground Distribution Schematics - G103, G104 and G105 (LUJ, LVP or LWC).cgm
Opel EWD - 2018 - Cascada - EWD - Power and Signal Distribution - Wiring Systems and Power Management - Ground Distribution Schematics - G106, G111 and G112.cgm
Opel EWD - 2018 - Cascada - EWD - Power and Signal Distribution - Wiring Systems and Power Management - Ground Distribution Schematics - G110.cgm
Opel EWD - 2018 - Cascada - EWD - Power and Signal Distribution - Wiring Systems and Power Management - Ground Distribution Schematics - G201 (1 of 2).cgm
Opel EWD - 2018 - Cascada - EWD - Power and Signal Distribution - Wiring Systems and Power Management - Ground Distribution Schematics - G201 (2 of 2).cgm
Opel EWD - 2018 - Cascada - EWD - Power and Signal Distribution - Wiring Systems and Power Management - Ground Distribution Schematics - G202 and G204.cgm
Opel EWD - 2018 - Cascada - EWD - Power and Signal Distribution - Wiring Systems and Power Management - Ground Distribution Schematics - G203 (1 of 2).cgm
Opel EWD - 2018 - Cascada - EWD - Power and Signal Distribution - Wiring Systems and Power Management - Ground Distribution Schematics - G203 (2 of 2).cgm
Opel EWD - 2018 - Cascada - EWD - Power and Signal Distribution - Wiring Systems and Power Management - Ground Distribution Schematics - G301, G303, G306, G402 and G405.cgm
Opel EWD - 2018 - Cascada - EWD - Power and Signal Distribution - Wiring Systems and Power Management - Ground Distribution Schematics - G302.cgm
Opel EWD - 2018 - Cascada - EWD - Power and Signal Distribution - Wiring Systems and Power Management - Ground Distribution Schematics - G305.cgm
Opel EWD - 2018 - Cascada - EWD - Power and Signal Distribution - Wiring Systems and Power Management - Ground Distribution Schematics - G401.cgm
Opel EWD - 2018 - Cascada - EWD - Power and Signal Distribution - Wiring Systems and Power Management - Ground Distribution Schematics - G403.cgm
Opel EWD - 2018 - Cascada - EWD - Power and Signal Distribution - Wiring Systems and Power Management - Ignition Lock Schematics - Ignition Lock.cgm
Opel EWD - 2018 - Cascada - EWD - Power and Signal Distribution - Wiring Systems and Power Management - Power Distribution Schematics - B+ Bus (3 of 3).cgm
Opel EWD - 2018 - Cascada - EWD - Power and Signal Distribution - Wiring Systems and Power Management - Power Distribution Schematics - B+ Bus (LFS) (1 of 3).cgm
Opel EWD - 2018 - Cascada - EWD - Power and Signal Distribution - Wiring Systems and Power Management - Power Distribution Schematics - B+ Bus (-LFS) (2 of 3).cgm
Opel EWD - 2018 - Cascada - EWD - Power and Signal Distribution - Wiring Systems and Power Management - Power Distribution Schematics - Battery Fuse Block.cgm
Opel EWD - 2018 - Cascada - EWD - Power and Signal Distribution - Wiring Systems and Power Management - Power Distribution Schematics - F01UA. F04UA and F08UA Fuses.cgm
Opel EWD - 2018 - Cascada - EWD - Power and Signal Distribution - Wiring Systems and Power Management - Power Distribution Schematics - F02UA, and F27UA Fuses.cgm
Opel EWD - 2018 - Cascada - EWD - Power and Signal Distribution - Wiring Systems and Power Management - Power Distribution Schematics - F03UA and F07UA Fuses.cgm
Opel EWD - 2018 - Cascada - EWD - Power and Signal Distribution - Wiring Systems and Power Management - Power Distribution Schematics - F05UA, F32UA, F51UA and F54UA Fuses.cgm
Opel EWD - 2018 - Cascada - EWD - Power and Signal Distribution - Wiring Systems and Power Management - Power Distribution Schematics - F06UA, F18UA, F22UA, F24UA, F25UA, F41UA and F47UA Fuses.cgm
Opel EWD - 2018 - Cascada - EWD - Power and Signal Distribution - Wiring Systems and Power Management - Power Distribution Schematics - F11RA, F12RA, F14RA, F15RA, F16RA, F19RA, F20RA, F21RA, F27RA and F29RA Fuses.cgm
Opel EWD - 2018 - Cascada - EWD - Power and Signal Distribution - Wiring Systems and Power Management - Power Distribution Schematics - F14DA, F15DA, F17DA, F19DA, F21DA, F22DA, F23DA, F24DA, F25DA and F26DA Fuses.cgm
Opel EWD - 2018 - Cascada - EWD - Power and Signal Distribution - Wiring Systems and Power Management - Power Distribution Schematics - F1DA, F4DA, F5DA, F6DA, F7DA and F18DA Fuses.cgm
Opel EWD - 2018 - Cascada - EWD - Power and Signal Distribution - Wiring Systems and Power Management - Power Distribution Schematics - F1RA, F3RA, F7RA, F8RA, F9RA, F10RA, F23RA, F24RA, F25RA, F26RA, F32RA and F21UA Fuses.cgm
Opel EWD - 2018 - Cascada - EWD - Power and Signal Distribution - Wiring Systems and Power Management - Power Distribution Schematics - F1UA, F3UA, F4UA, F10UA, F12UA, F13UA, F15UA, F17UA, F19UA, F20UA and F30UA Fuses.cgm
Opel EWD - 2018 - Cascada - EWD - Power and Signal Distribution - Wiring Systems and Power Management - Power Distribution Schematics - F26UA, F45UA and F48UA Fuses.cgm
Opel EWD - 2018 - Cascada - EWD - Power and Signal Distribution - Wiring Systems and Power Management - Power Distribution Schematics - F28UA, F29UA, F35UA, F36UA, F38UA, F39UA and F43UA Fuses.cgm
Opel EWD - 2018 - Cascada - EWD - Power and Signal Distribution - Wiring Systems and Power Management - Power Distribution Schematics - F2DA, F3DA, F8DA, F9DA, F10DA and F11DA Fuses, F12DA and F13DA Circuit Breaker.cgm
Opel EWD - 2018 - Cascada - EWD - Power and Signal Distribution - Wiring Systems and Power Management - Power Distribution Schematics - F33UA, F49UA, F50UA and F53UA Fuses.cgm
Opel EWD - 2018 - Cascada - EWD - Power and Signal Distribution - Wiring Systems and Power Management - Power Distribution Schematics - Ignition Switch.cgm
Opel EWD - 2018 - Cascada - EWD - Power and Signal Distribution - Wiring Systems and Power Management - Power Moding Schematics - Auxiliary Power and Ignition Run Relays.cgm
Opel EWD - 2018 - Cascada - EWD - Power and Signal Distribution - Wiring Systems and Power Management - Power Moding Schematics - Ignition Main Relays.cgm
Opel EWD - 2018 - Cascada - EWD - Power and Signal Distribution - Wiring Systems and Power Management - Trailer Connector Provision Schematics - Power, Ground, Serial Data and Trailer Connector (VQ9).cgm
Opel EWD - 2018 - Cascada - EWD - Roof - Folding Top - Controlled Monitored Subsystem References (1 of 2).cgm
Opel EWD - 2018 - Cascada - EWD - Roof - Folding Top - Controlled Monitored Subsystem References (2 of 2).cgm
Opel EWD - 2018 - Cascada - EWD - Roof - Folding Top - Folding Top Sensors (1 of 2) and Front Latch Motor.cgm
Opel EWD - 2018 - Cascada - EWD - Roof - Folding Top - Folding Top Sensors (2 of 2), Liftgate Angle Sensor and Luggage Barrier Sensors.cgm
Opel EWD - 2018 - Cascada - EWD - Roof - Folding Top - Hydraulic Unit.cgm
Opel EWD - 2018 - Cascada - EWD - Roof - Folding Top - Power, Ground, Serial Data and Folding Top Control Switch.cgm
Opel EWD - 2018 - Cascada - EWD - Roof - Folding Top - Stowage Compartment Switches, Sensors and Motors (1 of 2).cgm
Opel EWD - 2018 - Cascada - EWD - Roof - Folding Top - Stowage Compartment Switches, Sensors and Motors (2 of 2).cgm
Opel EWD - 2018 - Cascada - EWD - Safety and Security - Driver Assistance Systems - Vehicle Direction Camera (UFL).cgm
Opel EWD - 2018 - Cascada - EWD - Safety and Security - Immobilizer - Immobilizer (LFS LUJ).cgm
Opel EWD - 2018 - Cascada - EWD - Safety and Security - Immobilizer - Immobilizer (LWC).cgm
Opel EWD - 2018 - Cascada - EWD - Safety and Security - Parking Assistance Systems - Front and Side Object Sensors (UD5 or UDP).cgm
Opel EWD - 2018 - Cascada - EWD - Safety and Security - Parking Assistance Systems - Power, Ground, Serial Data, Controls and Display.cgm
Opel EWD - 2018 - Cascada - EWD - Safety and Security - Parking Assistance Systems - Rear and Side Object Sensors (UD5, UD7, UDP or UDQ).cgm
Opel EWD - 2018 - Cascada - EWD - Safety and Security - Remote Functions - Keyless Entry.cgm
Opel EWD - 2018 - Cascada - EWD - Safety and Security - Seat Belts - Seat Belt Presenters (LHD).cgm
Opel EWD - 2018 - Cascada - EWD - Safety and Security - Seat Belts - Seat Belt Presenters (RHD).cgm
Opel EWD - 2018 - Cascada - EWD - Safety and Security - Seat Belts - Seat Belt Switches and Indicator.cgm
Opel EWD - 2018 - Cascada - EWD - Safety and Security - Supplemental Restraints - Front Air Bags, Sensors and Pretensioners and Passenger Disable Switch.cgm
Opel EWD - 2018 - Cascada - EWD - Safety and Security - Supplemental Restraints - Power, Ground, Serial Data and Indicators.cgm
Opel EWD - 2018 - Cascada - EWD - Safety and Security - Supplemental Restraints - Side Impact Sensors, and Seat Air Bags and Pyrotechnic Rollover Bar Actuators.cgm
Opel EWD - 2018 - Cascada - EWD - Safety and Security - Theft Deterrent - Intrusion Sensor and Content Theft Deterrent Alarm.cgm
Opel EWD - 2018 - Cascada - EWD - Seats - Power Seats - Driver Seat Schematics - Lumbar Support Controls.cgm
Opel EWD - 2018 - Cascada - EWD - Seats - Power Seats - Driver Seat Schematics - Seat Adjuster Switch and Motors with 1 Connector at M51D Seat Horizontal Motor - Driver (AG1+LHD).cgm
Opel EWD - 2018 - Cascada - EWD - Seats - Power Seats - Driver Seat Schematics - Seat Adjuster Switch and Motors with 1 Connector at M51D Seat Horizontal Motor - Driver (AG1+RHD).cgm
Opel EWD - 2018 - Cascada - EWD - Seats - Power Seats - Driver Seat Schematics - Seat Adjuster Switch and Motors with 2 Connectors at M51D Seat Horizontal Motor - Driver (AG1+LHD).cgm
Opel EWD - 2018 - Cascada - EWD - Seats - Power Seats - Driver Seat Schematics - Seat Adjuster Switch and Motors with 2 Connectors at M51D Seat Horizontal Motor - Driver (AG1+RHD).cgm
Opel EWD - 2018 - Cascada - EWD - Seats - Power Seats - Passenger Seat Schematics - Lumbar Support Controls.cgm
Opel EWD - 2018 - Cascada - EWD - Seats - Power Seats - Passenger Seat Schematics - Seat Adjuster Switch and Motors with 1 Connector at M51P Seat Horizontal Motor - Passenger (AG2+LHD).cgm
Opel EWD - 2018 - Cascada - EWD - Seats - Power Seats - Passenger Seat Schematics - Seat Adjuster Switch and Motors with 1 Connector at M51P Seat Horizontal Motor - Passenger (AG2+RHD).cgm
Opel EWD - 2018 - Cascada - EWD - Seats - Power Seats - Passenger Seat Schematics - Seat Adjuster Switch and Motors with 2 Connectors at M51P Seat Horizontal Motor - Passenger (AG2+LHD).cgm
Opel EWD - 2018 - Cascada - EWD - Seats - Power Seats - Passenger Seat Schematics - Seat Adjuster Switch and Motors with 2 Connectors at M51P Seat Horizontal Motor - Passenger (AG2+RHD).cgm
Opel EWD - 2018 - Cascada - EWD - Seats - Power Seats - Rear Seat Schematics - Folding Rear Seats (A9U).cgm
Opel EWD - 2018 - Cascada - EWD - Seats - Seat Heating and Cooling - Seat Heating (KA1).cgm
Opel EWD - 2018 - Cascada - EWD - Seats - Seat Heating and Cooling - Seat Ventilation Switches (KU2+LHD).cgm
Opel EWD - 2018 - Cascada - EWD - Seats - Seat Heating and Cooling - Seat Ventilation Switches (KU2+RHD).cgm
Opel EWD - 2018 - Cascada - EWD - Seats - Seat Heating and Cooling - Vent Fans (KU2+LHD).cgm
Opel EWD - 2018 - Cascada - EWD - Seats - Seat Heating and Cooling - Vent Fans (KU2+RHD).cgm
Opel EWD - 2018 - Cascada - EWD - Steering - Power Steering - Power Steering Schematics.cgm
Opel EWD - 2018 - Cascada - EWD - Steering - Steering Wheel and Column - Heated Steering Wheel (UVD).cgm
Opel EWD - 2018 - Cascada - EWD - Suspension - Electronic Suspension Control - Power, Ground and Serial Data.cgm
Opel EWD - 2018 - Cascada - EWD - Suspension - Electronic Suspension Control - Sensors and Actuators.cgm
Opel EWD - 2018 - Cascada - EWD - Suspension - Electronic Suspension Control - Tour Mode and Sport Mode Switches (URC).cgm
Opel EWD - 2018 - Cascada - EWD - Transmission - Automatic Transmission - 6T45 (MH7) - Fluid Temperature and Speed Sensors, Valve Position, Pressure and Shift Controls.cgm
Opel EWD - 2018 - Cascada - EWD - Transmission - Automatic Transmission - 6T45 (MH7) - Internal Mode Switch and Tap Up Tap Down Switches.cgm
Opel EWD - 2018 - Cascada - EWD - Transmission - Automatic Transmission - 6T45 (MH7) - Module Power, Ground and Data Communication.cgm
Opel EWD - 2018 - Cascada - EWD - Transmission - Automatic Transmission - 6T45 (MH7) - Shift Lever Position Indicator.cgm
Opel EWD - 2018 - Cascada - EWD - Transmission - Manual Transmission - F40-6 (MYJ) - Manual Transmission (F40).cgm
Opel EWD - 2018 - Cascada - EWD - Transmission - Manual Transmission - M32-6 (MGS MZ0) - Manual Transmission (M32).cgm
Opel EWD - 2018 - Cascada - EWD - Transmission - Shift Lock Control - Shift Lock Control.cgm
Opel EWD - 2018 - Cascada - Specifications - Approximate Fluid Capacities.pdf
Opel EWD - 2018 - Cascada - Specifications - HVAC (R1234yf).pdf
Opel EWD - 2018 - Cascada - Specifications - HVAC (R134a).pdf
#More Product: Opel Service Manual, Repair Manual, Electrical Wiring Diagram


