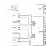
Unicarriers 1S1 Schematics
Size: 178 KB
Machine: Forklift
Machine Model: 1S1
Page: 1 Page
#More Product: Unicarriers Forklift Operatior, Parts, Service Manual
Size: 178 KB
Machine: Forklift
Machine Model: 1S1
Page: 1 Page
#More Product: Unicarriers Forklift Operatior, Parts, Service Manual


