0Your Cart$0.00
Shopping Cart (0)
No products in the cart.

Volvo EC290B Excavator Service Repair Manual

$50.00$50.00
In stock
SKU:
Categories:Manual PDF
Shipping By Link Download
Shipping By Link Download
Secure Private Information
Secure Private Information
Guarantee Secure Payment
Guarantee Secure Payment

Support Contact:

Admin@autoepcsoft.org

Volvo EC290B Excavator Service Repair Manual

Size: 335.37 MB
Format: PDF
Language: English
Machine: Excavator 
Machine Model: EC290B
Document: Service Repair Manual, Electrical Wiring Diagram, Hydraulic Diagram
Pages: 5638 Pages

The Bookmarks of Volvo EC290B Excavator Service Repair Manual:
1 EC290B
Descriptions
 2 pump flow piping
 999 0062 Extension cable
 999 3894 Template
 999 8699 Multi-pin breaker box
 Actuator, air mix door driver
 Adjustable boom (1st boom), description
 Adjustable boom (2nd boom), description
 Adjustable boom and cylinder, specifications 1
 Adjustable boom and cylinder, specifications
 Adjustable boom valve, description
 Adjustable boom, hydraulic line
 Air cleaner, description
 Air conditioning switch
 Air conditioning unit, description
 Alternator, description (new)
 Alternator, description
 Ambient temperature sensor
 Audio remote controller, description
 Auto Idle
 Automatic travel speed control, description
 Auxiliary start
 Basic check, Engine
 Battery disconnect switch, description
 Battery relay, description
 Battery, charging
 Battery, description
 Blower motor
 Boom float position, description
 Boom float position, hydraulic circuits
 Boom lifting cylinder, description
 Boom, description
 Bottom roller, description
 Bucket cylinder, description
 Bucket operation
 Bucket, description
 Cab air filtering, description
 Camshaft, description
 Center passage, description
 Ceramic resistor
 Check valve, description
 Checking and Adjusting procedure
 Collection of basic data
 Communication with data buses
 Compressor
 Condenser
 Connecting rod, description
 Connecting special tools
 Connectors 1
 Control pattern change valve, description
 Control pattern selector valve, hydraulic circuits
 Control system, description
 Control unit, description
 Cooling system, description 1
 Cooling system, description
 Crankshaft, description
 Cylinder head gasket, description
 Cylinder head, description
 Cylinder liner, description
 Cylinder, description
 Cylinder, troubleshooting
 Data buses, function
 Description, general
 Diesel coolant heater (5kw), description
 Diesel coolant heater (5kw), principles
 Diesel coolant heater (10kw), description
 Diesel coolant heater (10kw), principles
 Dipper arm cylinder, description
 Dipper arm, description
 Disassembly and assembly, general
 Driver's seat, description
 Drying filter
 Duct temperature sensor
 Electric horn, description
 Electrical system, description
 Electrical system, special instructions for servicing, electrical components, batteries
 Electronic control system, description
 Emergency engine speed control switch, description
 Engine block heater, description
 Engine characteristic curve
 Engine control unit E-ECU, function description
 Engine speed control switch, description
 Engine timing gear, description
 Engine, description
 Error code information, general
 Evaporator
 Expansion valve
 Fan motor, description
 Fan motor, troubleshooting
 Fan pump, description
 Fire extinguisher, description
 Foreword additional Service manual Demolition machine
 Fuel control valve (FCV), description
 Fuel feed pump, description
 Fuel lines, description
 Fuel system, description
 Fuel tank, description
 Function of manual air conditioning switch
 GPS control unit GPS-ECU, description
 Hammer and Shears (X1 Line option), description
 Heating system, description
 Hydraulic components, description
 Hydraulic diagram, schematic
 Hydraulic oil cooling system, description
 Hydraulic quickfit, description
 Hydraulic system, description
 Hydraulic system, repair of hydraulic components in workshop
 Hydraulic tank, description
 Idler, description
 In-car temperature sensor
 Injectors, description
 Instructions for working with electronic fuel injection
 Instrument control unit I-ECU, function description
 Intake and exhaust system, description
 Internal Exhaust Gas Recirculation (IEGR), description
 Keypad, description
 Link, description
 Logic valve, description
 Lower line
 Lower wiper motor, description
 Lubrication system, description
 Lubrication system, principle of operation
 Machine display unit, MDU, functional description
 Main line
 Manual air conditioning, description
 Muffler, description 1
 Muffler, description
 Piston cooling
 Piston rings, description
 Pistons, description
 Power Boost
 Power Take Off (PTO, option), description
 Power transmission, description
 Pressure accumulator, description
 Proportional relief valve, description
 Proportional solenoid valve, description
 Proportional solenoid valve, troubleshooting
 Pump, troubleshooting
 Quickfit system, operation
 rack motor, description
 Radio with CD and MP3 player, description
 Radio with tape player, description (new
 Radio with tape player, description
 Radio, description
 Receiver drier, changing
 Recommended lubricants
 Refrigerant hoses
 Regulator, description
 Remote control valve (Lever), description
 Remote control valve (pedal), description
 Remote control valve (pedal), troubleshooting
 Return and pump line
 Reversible cooling fan, description
 Rotator pump, description
 Safety start relay, description
 Selection of track shoes
 Service connection and programming connection
 Service positions
 Servo hydraulic line 1
 Servo hydraulic line
 Servo pump, description
 Shock reducing valve, description
 Single pedal stopper position
 Slew gearbox, description
 Software functions, related to electrical system (I-ECU equipped)
 Software functions, related to electrical system
 Software functions, related to engine
 Software functions, related to hydraulic system (I-ECU equipped)
 Software functions, related to hydraulic system
 Software parameters, description
 Solenoid valve for hammer and shear
 Solenoid valve, description
 Special tools for troubleshooting
 Start switch, description
 Starter motor, description
 Starting engine with booster cables
 Starting operation
 Swing brake, description
 Swing motor, description
 Swing motor, maintenance standard 1
 Swing motor, principle of operation
 Swing ring gear inner seal, replacing
 Swing ring gear, description
 Three point relay
 Tightening torque, specifications
 Top roller, description
 Track chain, description
 Track gearbox, description
 Track gearbox, precautions for operation
 Track gearbox, troubleshooting
 Track motor, adjustment
 Track motor, maintenance standard
 Track motor, troubleshooting
 Travel alarm, description
 Troubleshooting (5kw)
 Troubleshooting (10kw)
 Troubleshooting strategy
 Troubleshooting tools
 Troubleshooting, general
 Troubleshooting
 Undercarriage, description
 Upper wiper motor, description
 Valves, description
 Vehicle control unit V-ECU, function description (I -ECU equipped)
 Vehicle control unit V-ECU, function description 1
 Vehicle control unit V-ECU, function description
 Vehicle control unit V-ECU, specifications
 Vibration damper, description
 Viscose mount, description
 Warranty inspection
 Water separator heater, description
 Water temperature sensor
 Welding on the machine
 Window limit switch, description
 Windscreen wiper, components location
 Wiper controller, description
Diagrams
 Component designations
 Component list Alternator, batteries, capacitors, electronic units, voltage outlet
 Component list Control lights warning lights
 Component list, Fuses 1
 Component list, Fuses
 Component list, Heating coils
 Component list, Lights
 Component list, Miscellaneous 1
 Component list, Miscellaneous
 Component list, Motors
 Component list, Relays
 Component list, Sensors
 Component list, Solenoid valves
 Component list, Switches
 Components list T3
 Control pattern selector valve, ports
 Electrical circuit, air conditioner (10kw)heater
 Electrical circuit, air conditioner-heater
 Electrical symbols and designations
 Explanations to hydraulic diagram
 Ground connections T3
 Ground connections
 Grounding points (frame connections)
 Hydraulic diagram, arm in  boom raise
 Hydraulic diagram, arm in  boom
 Hydraulic diagram, arm in boom raise
 Hydraulic diagram, arm in confl fig 1
 Hydraulic diagram, arm in conflux fig 1
 Hydraulic diagram, arm in conflux
 Hydraulic diagram, boom raise conflux (internal) fig1
 Hydraulic diagram, boom raise conflux (internal)
 Hydraulic diagram, neutral
 Hydraulic diagram, ports
 Hydraulic diagram, slew priority (slew right  arm in)
 Hydraulic diagram, slew priority (slew right arm in) fig 1
 Hydraulic diagram, standard 2 fig 1
 Hydraulic diagram, standard fig 1
 Hydraulic diagram, standard full page 
 Hydraulic diagram, standard
 Hydraulic diagram, straight travel  arm (straight travel auto shift, arm in)
 Hydraulic diagram, straight travel (low  auto shift) fig 1
 Hydraulic diagram, straight travel (low  auto shift)
 Hydraulic diagram, straight travel arm (straight travel auto shift, arm in)
 Hydraulic diagram, with option components 1
 Hydraulic diagram, with option components fig 1
 Hydraulic diagram, with option components fig-1
 Hydraulic diagram, with option components
 Hydraulic diagram, with reversible cooling fan fig 1
 Hydraulic diagram, with reversible cooling fan
 Positive feed
 Waste handler, electrical circuit 1
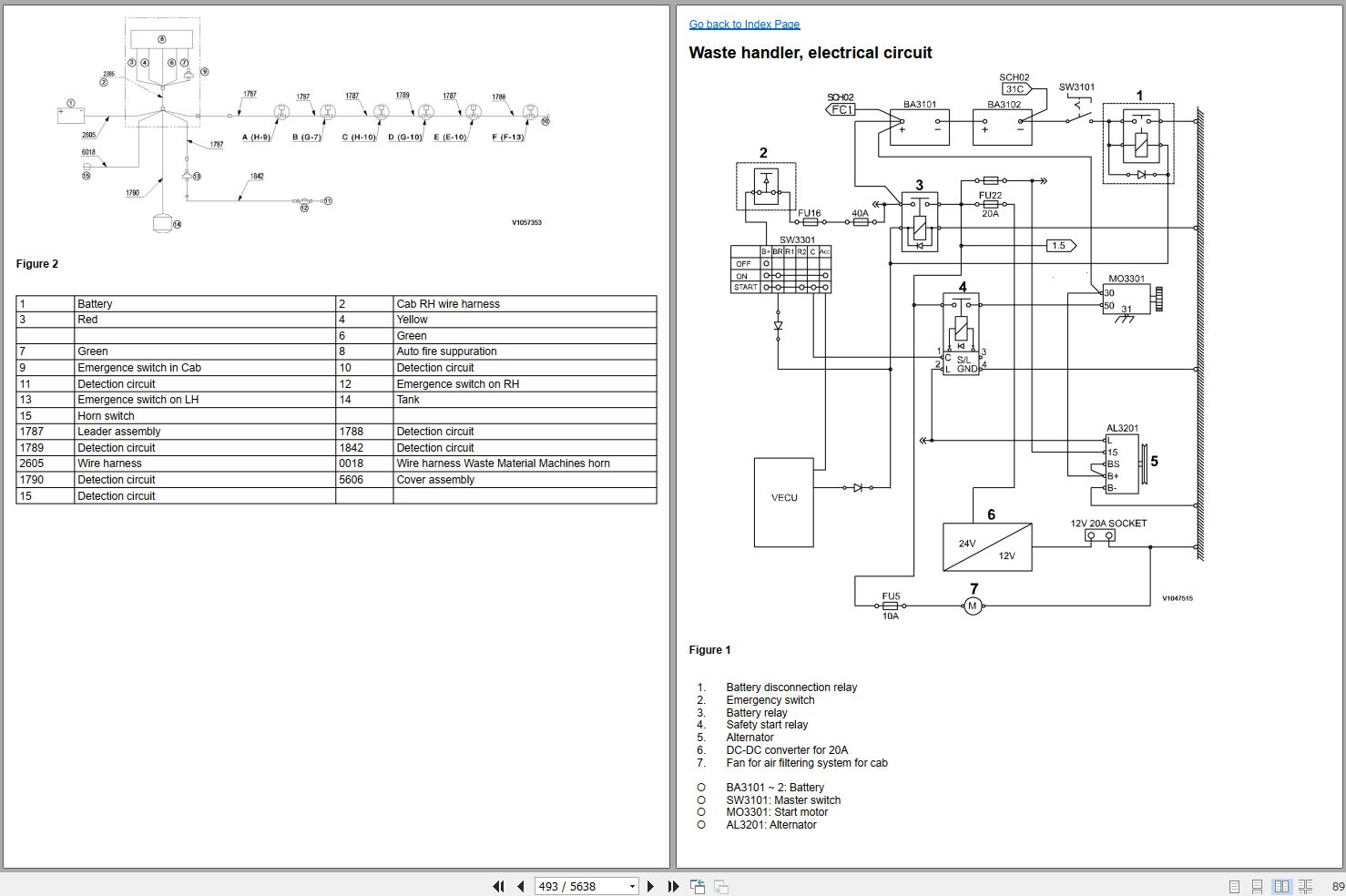
 Waste handler, electrical circuit
 Waste handler, electrical circuit-2
 Wiring diagram -2
 Wiring diagram SCH01
 Wiring diagram SCH01_T3.1
 Wiring diagram SCH01_T3
 Wiring diagram SCH01-1 (I-ECU equipped)
 Wiring diagram SCH01-1
 Wiring diagram SCH02
 Wiring diagram SCH02_T3
 Wiring diagram SCH02-1 (I-ECU equipped)
 Wiring diagram SCH02-1
 Wiring diagram SCH03
 Wiring diagram SCH03_T3
 Wiring diagram SCH03-1 (I-ECU equipped)
 Wiring diagram SCH03-1
 Wiring diagram SCH03-1_T3
 Wiring diagram SCH04
 Wiring diagram SCH04_T3
 Wiring diagram SCH04-1 (I-ECU equipped)
 Wiring diagram SCH04-1
 Wiring diagram SCH05
 Wiring diagram SCH05_T3
 Wiring diagram SCH05-1 (I-ECU equipped)
 Wiring diagram SCH06
 Wiring diagram SCH06_T3
 Wiring diagram SCH06-1 (I-ECU equipped)
 Wiring diagram SCH07
 Wiring diagram SCH07_T3
 Wiring diagram SCH07-1
 Wiring diagram SCH07-2
 Wiring diagram SCH08
 Wiring diagram SCH08_T3
 Wiring diagram SCH08-1 (I-ECU equipped)
 Wiring diagram SCH08-1
 Wiring diagram SCH09
 Wiring diagram SCH09_T3
 Wiring diagram SCH09-1 (I-ECU equipped)
 Wiring diagram SCH10
 Wiring diagram SCH10_T3
 Wiring diagram SCH10-1 (I-ECU equipped) 1
 Wiring diagram SCH10-1 (I-ECU equipped)
 Wiring diagram SCH10-1
 Wiring diagram SCH11
 Wiring diagram SCH11_T3
 Wiring diagram SCH11-1 (I-ECU equipped)
 Wiring diagram SCH11-1
 Wiring diagram SCH12
 Wiring diagram SCH12_T3
 Wiring diagram SCH12-1 (I-ECU equipped)
 Wiring diagram SCH12-1
 Wiring diagram SCH13
 Wiring diagram SCH13_T3.1
 Wiring diagram SCH13_T3
 Wiring diagram SCH13-1 (I-ECU equipped) 1
 Wiring diagram SCH13-1 (I-ECU equipped)
 Wiring diagram SCH13-1
 Wiring diagram SCH14
 Wiring diagram SCH14_T3
 Wiring diagram SCH14-1 (I-ECU equipped) 1
 Wiring diagram SCH14-1 (I-ECU equipped)
 Wiring diagram SCH14-1
 Wiring diagram SCH15
 Wiring diagram SCH15_T3
 Wiring diagram SCH15-1 (I-ECU equipped)
 Wiring diagram SCH15-1
 Wiring diagram SCH16
 Wiring diagram SCH16_T3
 Wiring diagram SCH16-1 (I-ECU equipped)
 Wiring diagram SCH16-1
 Wiring diagram SCH17
 Wiring diagram SCH17_T3
 Wiring diagram SCH17-1
 Wiring diagram SCH18
 Wiring diagram SCH18_T3
 Wiring diagram SCH18-1
 Wiring diagram SCH19
 Wiring diagram SCH20
 Wiring diagram SCH20-1
 Wiring diagram SCH21
 Wiring diagram SCH21-1 (I-ECU equipped)
 Wiring diagram SCH22
 Wiring diagram SCH23
 Wiring diagram SCH23-1 (I-ECU equipped)
 Wiring diagram SCH24
 Wiring diagram T3 COMP LIST
 Wiring diagram, Components list and index (I-ECU application)
 Wiring diagram, Components list and index
 Wiring diagrams
Repair
 2 stage port relief valve, adjustment 1
 2 stage port relief valve, adjustment
 Accumulator, replacing 1
 Accumulator, replacing
 Adjustable boom valve, disassembly
 Air cleaner primary filter, change
 Air cleaner primary filter, clean
 Air cleaner secondary filter, change
 Air conditioner main filter, change
 Air conditioner main filter, clean
 Air conditioning unit, maintenance
 Air conditioning unit, refrigerant check and recharging
 Alternator Belt Tension Adjustment
 Alternator, replacing incl function check
 Arm holding valve, disassembly and assembly
 Arm parallel conflux valve, disassembly
 Arm regenerating and bucket conflux check valve, disassembly
 Batteries, replacing
 Battery condition, check
 Battery relay, replacing
 Belt, replacing
 Belts and belt tension, check, replace when needed.
 Boom back pressure check valve, disassembly
 Boom cylinder, replacing
 Boom holding valve, disassembly
 Boom lifting cylinder, disassembly and assembly
 Boom, installation
 Boom, removal
 Bottom roller, assembly 1
 Bottom roller, assembly
 Bottom roller, disassembly
 Bottom roller, measurement of wear
 Bottom roller, replacing one
 Bottom roller, replacing seal
 Breather, replacing
 Bucket assembly, replacing
 Bucket cylinder, disassembly and assembly
 Bucket cylinder, replacing
 Bucket, adjustment of bucket clearance
 Cab  door, covers, hinges, joints and locks, lubricate
 Cab door sliding glass replacement procedure
 Cab, installing
 Cab, prefilter, clean
 Cab, prefilter, replace
 Cab, removing
 Cable adjustment of Operator's seat lower slide rail
 CAC pipe mounting bracket bolt
 Center bypass valve, disassembly and assembly
 Center passage hose (center passage motor), replacing
 Center passage hose (valve  center passage), replacing
 Center passage, assembly 1
 Center passage, assembly
 Center passage, disassembly
 Center passage, inspection and troubleshooting
 Center passage, tools
 Charged air cooler outlet pipe improvement
 Charged air cooler pipe and mounting bracket
 Coasting left and right swing
 Condition test and maintenance program
 Connecting rod yoke, replacing
 Connectors
 Coolant level, check
 Coolant, change
 Coolant, checking anti-freeze resistance
 Counterweight, fitting 1
 Counterweight, fitting
 Counterweight, removing 1
 Counterweight, removing
 Creeping of hydraulic cylinder
 Current pressure, specifications 1
 Current pressure, specifications 2
 Current pressure, specifications 3
 Current pressure, specifications
 Cylinder, disassembly and assembly
 D4 D7 Alternator improvement
 Digging unit, maintenance
 Dipper arm connecting rod, replacing
 Dipper arm cylinder, disassembly and assembly
 Dipper arm cylinder, replacing
 Dipper arm, installation
 Dipper arm, removal
 E-ECU, MID 128, changing non-Programd ECU 1
 E-ECU, MID 128, changing non-Programd ECU
 E-ECU, MID 128, changing pre-Programd ECU 1
 E-ECU, MID 128, changing pre-Programd ECU
 Electric horn replacement
 Engine mounting
 Engine oil and filter, changing
 Engine oil leakage
 Engine speed control switch, inspection
 Engine under cover
 Engine, oil level, check
 E-tools, NET 8940-00330 Swing motor guide pin
 E-tools, NET 8940-00340 Replace tool for the swing ring gear
 Fan belt and or alternator belt, replacing
 Fan motor, assembly
 Fan motor, disassembly
 Fan motor, replacing
 Fan motor, tools
 Fan pump, assembly 1
 Fan pump, assembly
 Fan pump, disassembly 1
 Fan pump, disassembly
 Fan pump, parts inspection
 Feed pump, checking feed pressure
 Fire extinguisher, fault indication
 Foot relief valve (flow sensing valve), disassembly
 Front idler, replacing one
 Fuel filling pump, installing
 Fuel filling pump, removing
 Fuel filter extra (water separator element), check-drain
 Fuel filter extra, replacing
 Fuel filter, change
 Fuel filter, checking
 Fuel filters, replacing
 Fuel pump, inspection
 Fuel rail pressure, checking
 Fuel system, bleeding
 Fuel tank air ventilation filter, change
 Fuel tank sediment, drain
 Fuel tank, replacing
 Fuse box, description
 Fuse box, specifications
 General, precautions
 General, tools
 Genuine coolant use
 Hydraulic oil drain filter, change
 Hydraulic oil level, check
 Hydraulic oil return filter, replacing
 Hydraulic oil servo filter, change
 Hydraulic oil suction strainer, clean
 Hydraulic oil tank breather filter, replacing
 Hydraulic oil tank, vacuum-pumping, connecting and disconnecting pump
 Hydraulic oil, changing
 Hydraulic pressure, measuring and adjusting
 Hydraulic pump (removed), changing shaft seal
 Hydraulic pump coupling, description
 Hydraulic pump, replacing
 Idler, assembly 1
 Idler, assembly
 Idler, disassembly
 Idler, measurement of wear 1
 Idler, measurement of wear
 Idler, tools for disassembly and assembly
 I-ECU, MID 140, changing non-Programd ECU 1
 I-ECU, MID 140, changing non-Programd ECU
 I-ECU, MID 140, changing pre-Programd ECU 1
 I-ECU, MID 140, changing pre-Programd ECU
 Instruction for replacing arm lock nut
 Line rupture valve (arm), disassembly
 Line rupture valve (boom), disassembly
 Line rupture valve, adjustment
 Load check valve, disassembly and assembly
 Logic valve, disassembly and assembly
 Loose and loss of bolts, check
 Lubrication oil pressure, checking with pressure gauge
 Machine view, demolition
 Machine view, waste handler
 Machine view
 Main pressure relief valve, replacing
 Main relief valve, adjustment
 Main relief valve, disassembly
 Main spool, disassembly and assembly
 Maintenance service, daily
 Maintenance service, every 50 hours
 Maintenance service, every 250 hours
 Maintenance service, every 500 hours
 Maintenance service, every 1000 hours
 Maintenance service, every 2000 hours
 Maintenance service, every 4000 hours
 Maintenance service, every 6000 hours
 MATRIS, reading, export reading
 Measuring condition
 Measuring of swing bearing clearance
 NET 8940-00170 Replace tool for the hydraulic tank and fuel tank
 NET 8940-00200 Replace tool for the remote control valve joint
 NET 8940-00210 Inspection tool for the engine speed control switch
 NET 8940-00220 Inspection tool for the power shift valve
 NET 8940-00240 Replace tool for the hydraulic tee fitting
 NET 8940-00260 Replace tool for the center passage
 NET 8940-00290 Track motor guide pin
 New clamp
 New coolant
 Oil cooler line bypass valve (check valve), replacing
 Oil cooler, replacing 1
 Oil cooler, replacing
 Oil level gauge, replacing
 Oil-bath air cleaner's reservoir (optional equipment), clean, and oil, change
 Oil-bath air cleaner's reservoir (optional equipment), filter insert, clean
 Oil-bath air cleaner's reservoir (optional equipment), oil, check
 Periodic maintenance
 Pipe and hose (pump - valve), replacing
 Plates
 Port relief valve pressure, measurement
 Port relief valve, adjustment
 Port relief valve, disassembly
 Proportional solenoid valve (power shift), replacing
 Proportional solenoid valve, measuring and adjustment
 Pump, assembly
 Pump, disassembly
 Pump, installation
 Pump, maintenance standard
 Pump, tools
 Radiator outside hydraulic oil cooler outside, cleaning
 Radiator, replacing
 Rain visor
 Regulator, assembly
 Regulator, disassembly
 Regulator, maintenance
 Remote control valve (Lever), assembly
 Remote control valve (Lever), disassembly
 Remote control valve (Lever), maintenance standard
 Remote control valve (lever), replacing
 Remote control valve (Lever), troubleshooting
 Remote control valve (pedal), assembly
 Remote control valve (pedal), disassembly
 Remote control valve (pedal), maintenance standard
 Remote control valve (pedal), replacing
 Repair Instruction for Auto Deceleration Function
 Repair instruction for lower frame
 Ring gear grease pipe, replacing
 Rotator pump, assembly
 Rotator pump, disassembly
 Rotator pump, parts inspection
 Rotator valve, adjustment
 Seat, replacing
 Servo hydraulic pressure, adjustment
 Servo hydraulic selector valve, disassembly
 Servo pump, parts inspection
 Servo pump, replacing
 Slew gearbox, assembly
 Slew gearbox, disassembly
 Slew gearbox, lubrication
 Slew gearbox, maintenance standard 1
 Slew gearbox, maintenance standard
 Slew gearbox, troubleshooting
 Slew motor, adjustment
 Slew motor, lubrication and air purging
 Slew motor, troubleshooting
 Slew ring gear, removal and installation
 Solenoid valve, disassembly and assembly
 Solenoid valve, inspection
 Solenoid valve, replacing
 Spring package, assembly
 Spring package, disassembly
 Sprocket, replacing one 1
 Sprocket, replacing one
 Starter motor, replacing
 Starter relay, replacing
 Straight travel changeover valve, disassembly and assembly
 Straight traveling performance
 Superstructure, installing
 Superstructure, removing
 Swing bath grease, check
 Swing gearbox oil level, check
 Swing gearbox, assembly
 Swing gearbox, disassembly
 Swing gearbox, replacing
 Swing motor gearbox, changing oil
 Swing motor relief valve, replacing
 Swing motor removed, replacing seal
 Swing motor, assembly
 Swing motor, disassembly
 Swing motor, maintenance standard
 Swing motor, replacing brake piston seal
 Swing motor, replacing plate (brake)
 Swing motor, replacing
 Swing ring gear bearing, lubricate
 Swing ring gear cover, installation
 Swing ring gear cover, removal
 Swing ring gear outer seal, replacing 1
 Swing ring gear outer seal, replacing
 Swing speed
 Swing unit, replacing
 Test-run and check
 The checking method of cooling system
 Tool attachment, adjustment
 Tools & equipment
 Top roller, assembly 1
 Top roller, assembly
 Top roller, disassembly 1
 Top roller, disassembly
 Top roller, measurement of wear 1
 Top roller, measurement of wear
 Top roller, replacing one
 Track chain assembly, installing
 Track chain assembly, removing
 Track chain, installation
 Track chain, measurement of wear
 Track chain, removal
 Track gearbox oil level, check
 Track gearbox, assembly 1
 Track gearbox, assembly
 Track gearbox, disassembly 1
 Track gearbox, disassembly 2
 Track gearbox, disassembly
 Track gearbox, installation 1
 Track gearbox, installation
 Track gearbox, maintenance standard 1
 Track gearbox, maintenance standard
 Track gearbox, removal
 Track gearbox, replacing cover
 Track guard, replacing one
 Track link, dimension
 Track motor gearbox, changing oil
 Track motor relief valve, replacing 1
 Track motor relief valve, replacing
 Track motor, assembly 1
 Track motor, assembly
 Track motor, disassembly 1
 Track motor, disassembly 2
 Track motor, disassembly
 Track recoil spring (tensioner) assembly, replacing
 Track running speed
 Track shoe bolts, check
 Track shoe, replacing one
 Track tension condition, check
 Track unit, replacing
 Track, adjusting track sag
 Travel Speed
 Turbo charger hose clamp change
 Turbocharger change
 Turbocharger checking instruction
 Turbocharger
 Valve clearance, check adjust
 Valves, adjusting 1
 Valves, adjusting
 VCADS Pro, logged errors, read off
 V-ECU (MID187) Vehicle control unit, active measuring conditions
 V-ECU (MID187) Vehicle control unit, passive measuring conditions
 V-ECU, MID 187, changing non-Programd ECU 1
 V-ECU, MID 187, changing non-Programd ECU
 V-ECU, MID 187, changing pre-Programd ECU 1
 V-ECU, MID 187, changing pre-Programd ECU
 Viscose mount, installation
 Viscose mount, removal
 Warranty inspection 100 hours
 Warranty inspection 1000 hours
 Washer fluid level, check
 Waste handler, maintenance
 Water separator filter element, change
 Wear in the MCV spools
 W-ECU, MID142, changing non-Programd ECU
 W-ECU, MID142, changing pre-Programd ECU
 X1 return filter (optional equipment), change
Service Bulletins
 A1 solenoid valve coil
 Activating and releasing condition of Pre-heater protection
 Air conditioning compressor improvement
 Air conditioning heater hose clamp looseness
 Air conditioning switch
 Air conditioning system
 Air conditioning unit 1
 Air conditioning unit
 Applies to
 Arm cylinder lock nut improvement
 Arm improvement 1
 Arm improvement 2
 Arm improvement
 Attachment pin improvement
 Auto belt tensioner (D5E, D7E)
 Battery improvement
 Battery maintenance guideline for long term stock machines
 Battery master switch and bucket lifting hook
 Belt tension adjustment instruction
 Biodegradable hydraulic oil
 Boom and dipper arm improvement
 Boom float option installation
 Boom pin improvement
 Boom pipe improvement
 Bucket cylinder protection improvement
 Bucket design improvement
 Bucket improvement
 Bumper improvement
 Bushing improvement
 Cab door handle improvement
 Cab door striker
 Cab filter cover sealing
 Cab roof window waterproofing procedure
 Cab weather strip replacement
 Cab wire harness
 Cable harness for air conditioning system
 Camshaft, hardening process update
 CareTrack Telematics system
 CareTrack, new software version 2008w6
 CD & MP3 player
 Check method on engine oil consumption 1
 Check method on engine oil consumption
 Circuit changes of the auxiliary diesel heater
 Clamping method improvement of the grease pipes on the dipper arms
 Coolant level sensor 1
 Coolant level sensor
 Coolant pump improvement 1
 Coolant pump improvement
 Cooling fan adapter broken
 Counter weight bolt
 Crankshaft and camshaft gear manufacturing improvements
 D4,D6,D7 Fan pulley bearing kit
 D6 D7 Exhaust gas leakage into the cooling system
 D6E and D7E, high pressure pipe leakage
 D7D EG  Turbo charger hose clamp improvement
 D7E Engine oil pan leakage
 DEF AdBlueAUS32 sampling, method
 Diesel fuels - quality and function
 Dipstick level gauge improvement for swing gearbox
 EC290B MCV integration
 ECU, functional check
 Electric connector
 Electric horn improvement
 Electric horn
 Electrical load capacity
 Engine coolant temperature
 Engine ECU(E-ECU) Change and Conversion kit
 Engine ECU(E-ECU) Change
 Engine limp home switch wire harness
 Engine oil in the cooling system or coolant in the oil system and external oil or radiator leakage
 Engine Oil Level
 Engine rpm
 Engine starting in the manual mode
 Expansion tank
 Extra water separator
 Fuel cap improvement
 Fuel feed pump improvement
 Fuel filler pump service kit
 Fuel filler pump
 Fuel filter and water separator replacement interval change
 Fuel in engine oil
 Fuel level sender
 Fuel Level
 Fuel pump (Tier 3) manufacturing process improvement 1
 Fuel pump (Tier 3) manufacturing process improvement
 Fuel pump improvement
 Fuel sampling, method
 Fuel supply pipe improvement D7D
 Fuel tank air breather kit
 Fuel tank crack
 Fuel tank drain valve
 Fuel tank mounting plate
 Fuel tank welding improvement
 Gas spring
 Grease gun improvement
 Grease nipple commonality
 Guidelines of the maximum permissible weight of application tools and load
 Handrail improvement
 Heat treatment process improvement of the track shoe
 Heat-resistant kit for RCV leakage
 High altitude Solution
 Hose rupture valve improvement
 Hour counter improvement
 Hydraulic couplings, description
 Hydraulic hose assembly leakage handling
 Hydraulic pipes improvement
 Hydraulic system flushing method
 Hydraulic tank air breather
 Idler improvement
 I-ECU display
 Improved dipper arm cylinder lock nut
 Improved Fuel Level Sender
 Improved heater core
 Improved preheating relay
 Improved Volvo quick-fit block
 Improvement of Main pump hose assembly
 Improvement of return check valve
 Injector wire harness for D4E D6E D7E
 Injector yoke bolt
 Injector yoke retention bolt loose
 Injectors
 Instrument control unit I-ECU, error symptom
 Instrument panel improvement 1
 Instrument panel improvement
 KOR service bulletin number change
 Leakage at engine oil pump gasket
 Line rupture valve hose, improvement
 Lower frame improvement 1
 Lower frame improvement
 Lubrication point change on swing bearing
 Machine model
 Main Control Valve, logic valve
 Main pump leak improvement'
 Main pump shaft seal leakage
 MCV arm holding valve block
 MCV Cover improvement
 MCV pipe improvement
 Measuring nipples, new type
 Modification of CareTrack wire harness
 Muffler bracket improvement
 New air conditioning control switch 1
 New air conditioning control switch
 New air conditioning switch
 New cassette radio
 New Compact Alternator 1
 New Compact Alternator
 New drain pipe in the swing drive unit
 New engine oil level sensor
 New fan bracket with profile washer
 New fuel filling hoses
 New fuel suction cover
 New horn
 New I-ECU introduction
 New I-ECU
 New label on the fuel sender
 New oil change interval for Volvo bio hydraulic oil
 New product 1
 New product
 New Radio Antenna
 New slew ring gear seal
 New software for air filter clogging
 New software for codelock function correction
 New software for engine block heater
 New software for low engine oil level warning
 New software for white smoke issue
 New software release
 New software to correct exhaust gas issue during operation
 New software, I-ECU
 New starter motor
 New suction hose
 New track chain
 New track guard
 New track master pin
 New Track roller_lower
 New track roller_upper
 New track roller_upperv 1
 Oil analyses
 Oil sampling, method
 Oil sampling, sampling points
 Operating hour parameter
 Pipe improvement 1
 Pipe improvement
 Plastic shims for Boom Arm pin joints
 Poor grading with RCV
 Pump seal improvement
 Quick coupler for pressure test port leakage
 QUICK FIT CHANGES
 QUICK FIT CYLINDER CHANGES
 Quickfit system, operation
 Radiator improvement information
 Radiator improvement
 Receiver drier improvement
 Receiver drier pressure switch
 Recoil spring assembly
 Recoil spring grease valve
 Recoil spring improvement
 Recoil spring package rod
 Recoil spring valve
 Recommendations for Oil Sampling Intervals
 Reporting of product misuse & near-miss report
 Reports
 Rerouting of the Make-up hose
 Retrofitting of Compact Alternator
 Right-hand console box
 Rotating beacon lamp, tightening torque
 Routines for reporting cracks on Boom and Arm
 Sight gauge of fuel tank
 Solenoid valve for rotator
 Solenoid valve improvement
 Special wire harness for elevated cabin
 Sprocket improvement
 Strainer improvement
 Swing gearbox improvement  No. 2 carrier assembly
 Swing ring gear seal 1
 Swing ring gear seal improvement
 Swing ring gear seal
 Thermostat failure (D4, D5, D6 & D7)
 Tool box change 1
 Tool box change
 Tool box improvement
 Track drive unit improvement
 Track link improvement
 Track link repair kit
 Track link seizing
 Track reduction gear box improvement
 Travel gearbox floating seal improvement
 Travel motor casing kit
 Travel motor improvement
 Travel motor, improvements
 V-ECU Hardware
 V-ECU Programming
 Volvo Product incident accident report & Interview Form
 Washer check valve
 Washer pump improvement
 Water in fuel
 Water separator drain valve
 Water separator improvement 1
 Water separator improvement
 Water separator
 Windshield wiper wiping range increase
 Wire harness protection cover
 X1 stop valve 1
 X1 stop valve
Special tool catalog
 General
 Index 
 Hooks
 1. Enviroment and Safety equipment 
 2. Measuring equipment
 3. Tightening and Loosening tools
 4. Lifting equipment
 5. Pullers and Pressing equipment
 6. Drifts
 7. Guide pins and Guide sleeves
 8. Pliers
 9. Fixtures
 10. Tech Tool
 11. Spare parts
Specifications
 Air conditioning unit, specifications
 Alternator, specifications (new)
 Audio remote controller, specifications
 Battery relay, specifications
 Battery, specifications
 Boom lifting cylinder, specifications
 Boom, specifications 1
 Boom, specifications
 Bucket cylinder, specifications
 Cab, specifications
 Control lockout lever switch, specifications
 Coolant level sensor, specifications
 Coolant temperature sensor, specifications
 Cooling fan, specifications
 Cooling system, specifications
 Counterweight, specifications
 Counterweight, tightening torques  2
 Counterweight, tightening torques 1
 Counterweight, tightening torques
 Diesel coolant heater (5kw), specifications 1
 Diesel coolant heater (5kw), specifications
 Diesel coolant heater (10kw), specifications
 Dipper arm cylinder, specifications
 Dipper arm, specifications 1
 Dipper arm, specifications
 Driver's seat, specifications
 Electric horn, specifications
 Emergency engine speed control switch, specifications
 Engine - Pump control, specification
 Engine control unit E-ECU, specifications 1
 Engine control unit E-ECU, specifications
 Engine oil pressure sensor, specifications
 Engine, specifications 1
 Engine, specifications
 Frame and track unit, specifications
 Fuel feed pump, specifications
 Fuel level sensor, specifications'
 Fuel system, specifications
 Fuel system, tightening torques
 Fuse, specifications 1
 Fuse, specifications 2
 Fuse, specifications 3
 Fuse, specifications
 GPS control unit GPS-ECU, specifications
 Hydraulic oil cooling system, specifications
 Hydraulic pump, specifications 1
 Hydraulic pump, specifications
 Hydraulic tank, specifications
 Instrument control unit I-ECU, specifications
 Keypad, specification
 Line rupture valve (arm), specifications
 Line rupture valve (boom), specifications
 Lower wiper motor, specifications
 Lubrication system, specifications
 Main control valve, specifications 1
 Main control valve, specifications
 Measurement conversion tables
 Pressure accumulator, specifications
 Proportional solenoid valve, specifications
 Radio with CD and MP3 player, specifications
 Radio with tape player, specifications (new type)
 Radio with tape player, specifications
 Regulator, specifications
 Relay box, specifications 1
 Relay box, specifications
 Remote control valve (Lever), specifications
 Remote control valve (pedal), specifications
 Resistance box, specifications
 Rotator pump, specifications
 Safety start relay, specifications
 Servo pump, specifications
 Slew gearbox, specifications
 Slew ring gear, specifications
 Slow blow fuse, specifications
 Solenoid valve, specifications
 Standard tightening torques
 Start switch, specifications
 Swing motor, specifications
 Tightening torque, specifications 1
 Tightening torque, specifications
 Track gearbox, specifications
 Track motor, specifications
 Travel alarm, specifications
 Undercarriage, tightening torque
 Upper wiper motor, specifications
 Valve system specifications
 Vehicle control unit V-ECU, specifications (I-ECU equipped)
 Vehicle control unit V-ECU, specifications 1
 Vehicle control unit V-ECU, specifications 2
 Vehicle control unit V-ECU, specifications
 Waste handler, specification
Time Guide Current generation
Time Guide Old generation
Time Guide Previous generation
[Other Product]    

Related products