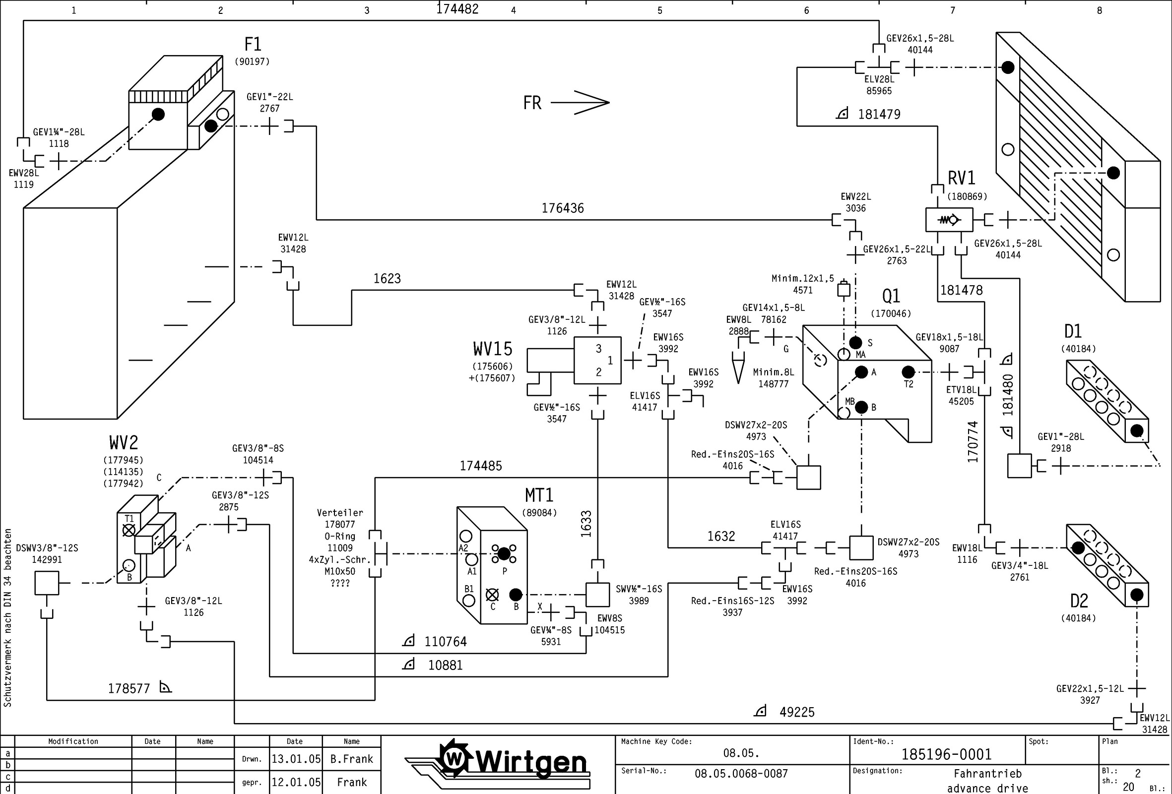
Wirtgen W 50 Circuit Diagram 185196_01 PDF
Data Size: 639 KB
File Type: TIF
Language: English, German
Manufacturer: Wirtgen
Applicable Machine: Cold Milling Machine
Type of Document: Electrical Diagram
Machine Model: Wirtgen W 50 Cold Milling Machine
Serial Number: 08.05.0068-0087
Drawing Number: 185196_01
Machine Key Code: 08.05.


