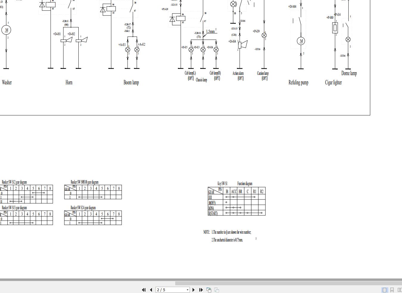
XCMG XE335C Electrical Schematic PDF
Data Size: 0.51 MB
File Type: PDF
Language: English
Manufacturer: XCMG
Applicable Machine: Excavator
Document: Electrical Schematic
Machine Model: XCMG XE335C Excavator
Page: 5 Pages
Data Size: 0.51 MB
File Type: PDF
Language: English
Manufacturer: XCMG
Applicable Machine: Excavator
Document: Electrical Schematic
Machine Model: XCMG XE335C Excavator
Page: 5 Pages


